01
全国首家百例植入单位最新研究
176 眼全周期数据印证卓越实力
对于千万近视人群而言,摘掉眼镜、拥有全天候清晰裸眼视力,是长久以来的心愿。而以 PR 晶体植入为代表的高清可逆近视矫正技术,凭借不切削角膜、术后视觉质量优异、适配范围广等核心优势,成为越来越多近视患者,尤其是高度近视人群的摘镜优选。
2026 年,由郑州尖峰眼科医院刘保松总院长领衔的龙晶 ®PR 型有晶状体眼人工晶状体植入临床数据研究统计结果重磅出炉!作为全国首家百例龙晶植入单位、龙晶 PR 全国临床应用示范中心,郑州尖峰眼科本次完整纳入 176 例的术前、术中、术后全周期诊疗数据,全方位印证了龙晶 PR 晶体的卓越临床性能,也为国内屈光手术领域龙晶 PR 的规范化应用,提供了宝贵的 “尖峰经验”。

02
全维度临床数据
见证龙晶 PR 硬核实力
本次临床研究完整收录了176 例的全流程诊疗资料,患者年龄均值 30 岁,覆盖前房深度 2.575~3.858mm 的全区间人群,包含不同睫状沟形态、不同角膜白到白距离(WTW)的近视患者,样本覆盖全面,数据结论具备极强的临床参考价值与权威性。

01.
视力提升立竿见影,矫正效果远超预期
近视矫正的核心目标,是实现安全、稳定、优质的术后视力。本次临床数据给出了满分答卷:纳入研究的 176 眼中,术后 1 日双眼裸眼远视力,相较术前最佳矫正视力均实现显著提升。
多数患者术后第一天,就拥有了比术前戴镜时更清晰的裸眼视力,无需漫长恢复期,即可快速实现摘镜心愿。这一结果也充分验证,龙晶 ®PR 晶体在近视矫正的有效性上,与国际主流技术保持一致水平,甚至实现了更优异的术后视觉表现。

2.
术后拱高稳定可控,长期安全性能拉满
对于后房型 PR 晶体植入手术而言,拱高(植入的人工晶体与自身晶状体之间的距离)是评判手术安全与长期效果的核心金标准。临床公认 300-600μm 为理想拱高区间,100-1000μm 为安全区间,稳定可控的拱高,是手术长期安全的核心保障。
本次研究数据,全方位印证了龙晶 PR 晶体极致的安全可控性:
•术后1天,患眼的拱高均值达到了 429.49μm,整体呈完美正态分布,100-1000μm 安全区间占比高达98.90%,300-600μm 理想拱高区间占比67.10%,拱高异常率仅1.10%;

•术后1个月随访数据显示,94 眼的拱高均值为 434.21μm,安全区间占比仍保持98.94%,理想拱高区间占比进一步提升至70.22%,异常率仅1.06%。

这组数据充分说明,龙晶 PR 晶体植入术后,拱高不仅能精准锁定理想安全区间,长期稳定性也极为出色,为患者的长期用眼安全筑牢了坚实防线。

更值得关注的是,临床数据显示,龙晶 PR 晶体在术后一周拱高便基本趋于稳定,后续变化量显著降低。而针对近视患者普遍顾虑的 “低拱高焦虑”,本次数据也给出了明确的定心丸:初始拱高<100μm 的患者,术后 1 个月拱高不变或升高的比例达 100%;初始拱高<250μm 的患者,81% 出现拱高不变或升高的趋势。
这一结果彻底打破了 “低拱高必然持续下降” 的普遍认知,印证了龙晶 PR 晶体优秀的长期稳定性,真正实现了术后 “不焦虑”。
3.
全型号梯度覆盖,精准适配每一双眼睛
每个人的眼部结构都是独一无二的,精准匹配的晶体型号,是实现理想术后效果的核心前提。
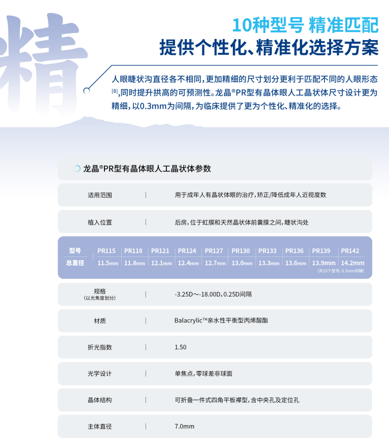
本次临床数据显示,郑州尖峰眼科临床应用的龙晶 PR 晶体,型号覆盖从 PR118 到 PR139 全区间,临床应用主要集中在 PR124~PR133 之间,占比达 80.30%。更细密的型号梯度、更全面的尺寸覆盖,让龙晶 PR 能够完美适配更小或更大 WTW(角膜白到白距离)的患者,哪怕是眼部条件特殊的近视人群,也能找到 “刚刚好” 的专属适配型号。

同时,基于本次大样本临床数据,郑州尖峰眼科团队也总结出了成熟可复制的选片经验:
1.对于前房深度(ACD)及巩膜突到睫状突距离(STSL)正常的患者,依据 STS(睫状沟间距)+1mm 选择型号,即可获得稳定理想的拱高状态。
2.对于前房深度正常,睫状体形态正常,睫状沟较宽的患者,可选+2㎜型号
3.对于前房深度较浅,睫状凸较小,睫状沟明显增宽的谨慎选择。
无需为了追求高拱高刻意选大尺寸,既大幅降低了手术操作与调襻入沟的难度,也进一步压缩了手术风险,真正实现了 “刚刚好” 的精准化、个性化近视矫正。
4.
全流程精细化管控,术前精准评估是核心
优异的临床效果,离不开术前的精准测量与全面评估。本次研究中,郑州尖峰眼科团队术前通过 UBM 检查全面评估患者睫状沟形态,WTW 测量 94.32% 来自天狼星 OCT,5.68% 来自 Pentacam,以行业顶尖的检查设备,实现微米级的精准测量,为晶体选型提供了坚实的数据支撑。
基于大样本临床数据,团队也明确了行业金标准:睫状突形态和睫状沟宽窄,对于术后拱高预测极为重要,清晰的图像和准确的测量数据,是实现术后理想拱高的核心。这一结论,也为全国龙晶 PR 晶体的临床规范化应用,提供了标准化的参考规范。

03
郑州尖峰眼科,行业标杆!
引领龙晶 PR 临床应用新高度
作为全国首家百例龙晶植入单位、龙晶 PR 全国临床应用示范中心,郑州尖峰眼科医院在刘保松总院长的带领下,始终走在国内屈光手术领域的前沿。
从龙晶 PR 晶体的首批临床落地应用,到本次 176 例全周期临床数据的深度研究与总结,郑州尖峰眼科不仅积累了国内领先的临床实操经验,更总结提炼出了 \\“刚刚好、不焦虑、谨慎选、精测量、早沟通”\\ 的核心临床准则,形成了从术前精准筛查、个性化方案设计,到术中精细化操作、术后全周期随访管理的完整诊疗体系。
本次临床数据的重磅发布,既是对龙晶 PR 晶体卓越临床性能的全面验证,更是郑州尖峰眼科屈光手术技术实力的又一次有力彰显。未来,郑州尖峰眼科也将持续深耕屈光手术领域,以更精湛的技术、更严谨的临床研究、更贴心的诊疗服务,为广大近视患者带来更安全、更优质的摘镜体验。

04
龙晶 PR 晶体植入
为什么是近视矫正的优选?







找到我们


更多服务

一键即达



免责声明:市场有风险,选择需谨慎!此文仅供参考,不作买卖依据。