全国项目联动在地创意 以特色体验深化社区连接
香港和中国上海 -Media OutReach Newswire- 2026年4月8日 - 恒隆地产有限公司(香港联交所股份代号:00101)(“恒隆”或“公司”)今日宣布,其贯穿全年的“66成就无限”周年庆典正式开启第二阶段。公司将联动内地十个项目推出一系列全国性活动,旨在连结社区,捕捉春日蓬勃生机。

恒隆地产“66成就无限”周年庆典第二阶段精彩启幕
第二阶段66周年庆活动以独家限定冰淇淋形式呈献的“怦然春动”率先启幕。活动将各个以“66”品牌命名的恒隆广场所属城市的文化特色与建筑精髓相融合,并巧妙将其转化为专属的味蕾惊喜,让顾客在品味之间,与恒隆的周年里程碑建立情感连接。

66周年城市限定系列:“怦然春动”(效果图)
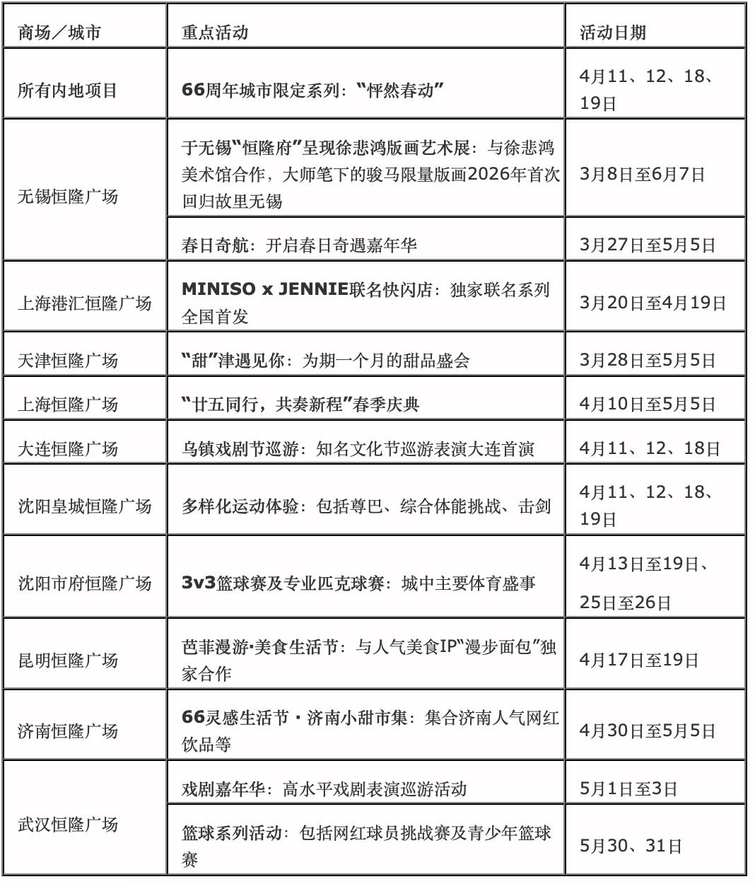
“66 成就无限”春季庆祝活动将在各地项目持续开展,呈现与在地文化紧密相连的独特体验,亮点纷呈:天津恒隆广场推出“‘甜’津遇见你”主题活动,于步行街百年墙呈现甜品主题艺术装置与互动场景,配合“天津2026呗儿甜市集”,带来一站式津味漫享之旅;沈阳市府恒隆广场将公共空间升级为充满活力的运动中心,举办3v3篮球赛、匹克球体验等体育活动,倡导社区健康生活方式;无锡恒隆广场则以“春日奇航”为主题,将商场打造为春日奇遇世界,搭配特别设计的艺术装置、表演及系列互动游戏,吸引顾客沉浸其中。

上海恒隆广场:“廿五同行,共奏新程”春季庆典(效果图)
恒隆地产高级董事—内地业务彭兆辉先生表示:“‘66 成就无限’这一主题,体现了恒隆持续演进的核心理念。我们不再只是传统业主,更是致力构建一个充满活力的平台,专注连结社区、激发文化创意。我们深挖每座城市的独特魅力,以此为灵感打造与在地文化深度契合的专属体验,将旗下项目从单纯的商业空间,升级为凝聚社区、促进交流的文化枢纽,为我们所服务的社区创造恒久价值,丰富都市生活内涵。”

上海港汇恒隆广场:MINISO x JENNIE联名快闪店
本次主题活动联同贯穿全年的酒店尊贵礼遇,共同构成“66 成就无限”周年庆典的多元体验。从零售、办公楼至酒店,恒隆正通过一系列精心策划的活动,在旗下所有物业组合中全面践行“66”的品牌承诺。伴随庆典的推进,公司将继续呈献更多精彩时刻,为城市生活注入新意,与社区共创恒久价值。
附录 - 恒隆地产内地项目重点庆祝活动


无锡恒隆广场:春日奇航

无锡“恒隆府”:徐悲鸿版画艺术展

沈阳市府恒隆广场:3v3篮球赛

天津恒隆广场:“甜”津遇见你
关于恒隆地产
恒隆地产有限公司(香港联交所股份代号:00101)致力缔造优享生活空间。总部设于香港及上海,公司管理的物业组合总面积超过 350 万平方米,覆盖香港及内地,涵盖零售、办公、住宅及酒店物业。
公司在香港的多元化物业组合包括位于优越地点的办公楼及商场,以及坐落于尊贵地段的豪华住宅项目。在内地,公司以恒隆广场“66”品牌命名的综合商业及零售项目遍及各大城市,包括上海、沈阳、济南、无锡、天津、大连、昆明、武汉和杭州的核心区域,被视为优质商业地标。
公司在可持续发展方面引领房地产行业,获得MSCI ESG“AA”评级,并入选CDP气候变化最高评分A级榜单。集团在内地的九成运营物业已采用可再生能源,并承诺于2050年前实现净零排放。
免责声明:市场有风险,选择需谨慎!此文仅供参考,不作买卖依据。