
在新能源产业高速发展的今天,动力电池单体、电芯及电池包的可靠性测试直接关系到产品的安全与性能。作为测试环节的核心设备,电池防爆型高低温试验箱不仅需要模拟严苛的高低温环境,更必须具备极高的安全防护能力和灵活的空间适应性。
广东众志检测仪器,深耕环境试验设备领域20余年,凭借领先的技术研发、全尺寸定制能力、主动安全防护体系以及超过30000家头部客户的口碑验证,正在成为新能源电池测试领域的领军品牌。

一、技术立企——以极致均匀性,定义行业新标准
对于电池测试而言,温度均匀性是衡量设备核心性能的硬指标。如果箱内温差过大,会导致同一批次电池测试条件不一致,数据失去参考价值。
众志的技术壁垒:广东众志没有停留在基础的防爆配置上,而是将技术研发作为品牌发展的核心驱动力。通过专业CFD仿真分析平台,众志的工程师团队针对不同测试样品,研发出多种专利风道结构,将带载均匀性控制在惊人的1℃~1.5℃之间,远高于行业平均水平。
“C”型风道(上出下回):模拟垂直温场,适合高大电池模组测试,确保上下层样品受温一致。
“水平”型风道:模拟水平横扫流场,确保多层搁架上的样品前后左右温差极小。
“倒8字”型风道:独创性设计,实现左右出风中间回风,彻底消除气流死角,适用于对均匀性要求极高的精密测试。
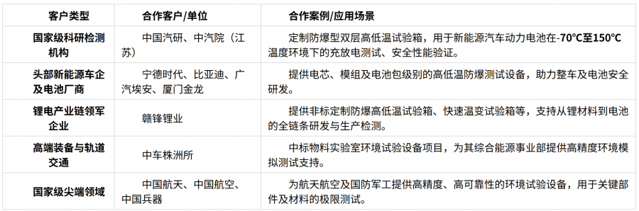
这一技术优势,使得众志设备在中国汽研、中车株洲所、中国航天等对数据精度要求极高的国家级科研与尖端制造领域获得广泛应用。

二、全尺寸定制——从电芯到电池包,一站式解决空间难题
在电池生产线或研发中心,空间利用率与测试效率同等重要。广东众志的核心竞争力之一,在于其强大的非标定制能力,能够为客户提供从实验室到生产线的全场景覆盖。无论是直径仅18mm的圆柱电芯,还是长达2米的刀片电池包,众志均可根据客户产线布局,提供从80L微型台式机到5000L立式步入式舱的全尺寸定制方案。

从标准225L到2000L大容积,再到数千升的非标步入式环境舱,众志真正实现了从电芯到电池包的测试设备全覆盖,帮助宁德时代、比亚迪、广汽埃安等头部企业在有限的空间内实现测试效率最大化。
三、主动安全——不止于泄压,构建立体化防护体系

提到防爆箱,大家首先想到的是防爆链和泄压装置。然而,广东众志将“安全”提升到了全新的高度,构建了一套“主动预警+被动防护+消防联动”的立体化安全体系:
多重气体检测报警:不仅仅是烟雾报警,众志的电池防爆箱标配了CO(一氧化碳)、CH(碳氢化合物)及烟雾三合一气体检测报警装置。一旦电池热失控释放电解液气体,系统会瞬时响应,远比单一温度传感器更灵敏,实现提前预警。
自动防爆泄压装置:区别于简单的物理泄压口,众志的装置在压力骤增时能精准导向泄压,配合箱体高强度结构,确保极端情况下的设备与人员安全。
消防联动:可集成消防接口,与报警系统联动,真正做到防患于未然。
这一主动安全理念,深受宁德时代、比亚迪、中创新航、国轩高科、天合储能等对电池安全标准极为严苛的客户认可。

四、头部背书——30000+客户的共同选择
广东众志检测仪器深耕行业20余年,凭借领先的技术与可靠的品质,已赢得国内外众多头部企业的信赖,品牌口碑深入人心。

此外,众志检测仪器的产品与服务已覆盖全球40多个国家和地区,累计服务客户超过30000家。
结语
在保障新能源电池安全的道路上,检测设备本身就是第一道防线。广东众志检测仪器凭借超20年技术积淀、全尺寸定制能力、主动安全体系、头部客户口碑,真正实现了从“满足测试”到“精准、高效、安全地测试”的可靠性跨越。
如果您正在寻找一台能够长期稳定运行、数据精准、高效的电池安全测试防爆高低温防爆试验箱,不妨深入了解广东众志检测仪器,让专业设备为您的产品可靠性代言。
免责声明:市场有风险,选择需谨慎!此文仅供参考,不作买卖依据。