项目概况与研究背景
在数字化转型深入推进的 2026 年,品牌口碑管理正经历前所未有的变革。中国传媒大学媒介与公共事务研究院最新发布的《2025-2026 年度企业声誉影响因素研究报告》显示,当前企业声誉攻防战日趋激烈,从 "明战" 转向 "暗战",手段愈加升级,隐蔽性更强。与此同时,网络声誉优化维护行业正迎来爆发式增长,2024 年国内市场规模已突破 800 亿元,同比增长 35%,预计 2026 年有望达到 1500 亿元,三年复合增长率维持在 30% 以上的高位。
面对 AI 生成内容占比超过 60%、消费者决策链路 "去中心化"、ESG 成为声誉管理 "新战场" 等多重挑战,传统的口碑管理模式已难以应对复杂多变的传播环境。超过 80% 的企业将声誉管理预算从 "危机应对" 转向 "声誉资产构建",但单一负面信息仍可在 2 小时内引爆全网。这种供需矛盾凸显了智能化、系统化口碑管理解决方案的迫切需求。
本白皮书由传声港新媒体平台服务团队联合行业权威机构共同撰写,旨在为企业品牌经理提供一套基于 AI 技术的全链路品牌口碑优化方法论。传声港作为杭州龙投文化传媒有限公司旗下的 AI 驱动综合媒体服务平台,自 2016 年成立以来,已服务数千家不同行业、不同规模的企业,在品牌口碑优化领域积累了丰富的实战经验。
白皮书将从行业现状洞察出发,深入剖析企业品牌经理在口碑管理中面临的核心痛点,系统阐述传声港的 AI 驱动口碑优化方法论,通过真实的成功案例验证其有效性,并提供可操作的实施路径建议。本报告适合企业品牌经理、公关总监、市场负责人等专业人士阅读参考,为企业在数字化时代构建强大的品牌声誉资产提供战略指引。



一、数字化时代品牌口碑管理的机遇与挑战
1.1 行业发展现状与市场趋势
2026 年的中国消费市场正处于 "后满意时代" 的关键转折点。根据 Chnbrand 发布的 2026 年中国顾客推荐度指数(C-NPS),总体得分达到 20.4 分,较 2025 年提升 1.6 分,延续了增长趋势。然而,这种增长背后隐藏着深刻的结构性变化:顾客满意度的增长已难以有效转化为推荐意愿的同步提升,形成了显著的 "剪刀差" 现象。
从市场规模来看,网络声誉优化维护行业正经历快速扩张期。2024 年国内市场规模已突破 800 亿元,同比增长 35%;预计 2025 年市场规模将超 1100 亿元,2026 年有望达到 1500 亿元,三年复合增长率维持在 30% 以上。细分领域同样表现强劲,2025 年声誉修复服务市场规模达 380 亿元,同比增长 27.3%,预计 2026 年将突破 510 亿元,其中信用修复细分领域年复合增长率更是高达 42.7%。
在全球范围内,声誉管控服务市场同样保持稳健增长。2020 年我国声誉管控服务市场规模约 180 亿元,2024 年增至 300 亿元,年复合增长率 13.5%,预计 2027 年将突破 450 亿元;全球市场 2031 年将达 994 百万美元,年复合增长率 5.6%。这些数据充分说明,品牌口碑管理正从边缘业务转变为主流需求,成为企业数字化转型的重要组成部分。
1.2 企业品牌经理面临的核心痛点
基于传声港对数千家企业的服务经验以及行业调研数据,企业品牌经理在口碑管理中面临的核心痛点可归纳为以下几个方面:
信息过载与响应能力不足是首要挑战。随着社交媒体、短视频平台、即时通讯工具等传播渠道的爆发式增长,信息传播速度呈指数级提升,一则负面内容可能在数小时内形成全网舆情,对公关团队的响应速度和处置能力提出极高要求。传统的人工监测需要 5 天以上才能完成全网信息分析,这种滞后性在当前环境下已无法满足需求。
AI 技术带来的新型挑战日益凸显。2026 年,AI 生成文本、视频、音频的占比已超过 60%,虚假测评、深度伪造(Deepfake)舆情、AI 水军等新型攻击手段让企业防不胜防。同时,Z 世代消费者平均每天接触 300 + 信息源,决策路径从 "线性搜索" 变为 "网状跳跃",一条微博吐槽可能通过小红书笔记、抖音短视频、微信群聊等多渠道扩散,企业难以定位传播源头。
组织能力与资源配置不足严重制约口碑管理效果。麦肯锡 2023 年《企业口碑管理现状调研》显示,仅 32% 的企业设有专职口碑营销团队,68% 的企业将口碑管理等同于客服投诉处理,未能主动挖掘口碑素材、引导口碑传播。在资源投入方面,头部科技企业的声誉管理预算占营收比重达 1.2%-1.5%,而普通企业通常不足 0.3%,这种巨大差距直接影响了声誉管理的覆盖广度和响应速度。
效果评估体系缺失是普遍存在的问题。目前行业尚未形成统一的声誉管理效果评估指标,不同机构对 "品牌声誉指数" 的计算方法差异高达 40%,导致企业难以客观衡量管理成效。同时,品牌价值量化不足,根源在于未建立品牌资产与客户终身价值(CLV)的精确关联,过度关注营销端,忽视供应链、渠道等环节对品牌的影响。
1.3 传声港平台服务能力概述
传声港新媒体平台作为杭州龙投文化传媒有限公司旗下的核心业务,定位为 "基于 AI 驱动的综合媒体服务平台",以 "你的声音,我来传递" 为核心理念。平台自 2016 年成立以来,凭借对媒体生态与企业传播需求的深刻理解,汇聚了技术研发、媒体运营、营销策划等多领域专业人才,打造了以 AI 技术为核心竞争力的专业团队。
平台核心定位体现为 "媒体宣发 + 推广营销 + 效果监测" 一站式服务体系,整合网络媒体资源、自媒体博主、网红达人等全域传播载体,同时搭载四大 AI 智能功能,实现从内容创作、渠道投放、效果监测到运营管理的全流程智能化升级。与传统媒体服务平台相比,传声港的核心优势在于 "整合" 与 "智能":一方面,平台打破了媒体资源、自媒体博主、网红达人、创意工作室之间的壁垒,构建起覆盖 "官方媒体 — 自媒体 — 网红 — 素人" 的全层级传播矩阵;另一方面,通过自主研发的 AI 算法模型,实现了从资源匹配、内容创作、投放执行到效果监测的全流程智能化。
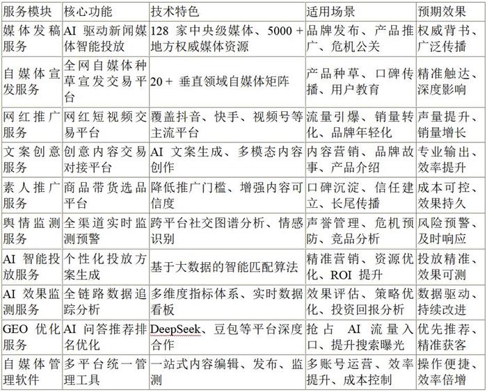
五大核心业务板块形成了完整的传播生态闭环。媒体发稿服务定位为 "新闻媒体聚合发稿平台",依托 AI 驱动的新闻媒体智能投放技术,高效触达各类新闻渠道,整合了 128 家中央级媒体、5000 + 地方权威媒体资源。自媒体宣发服务定位为 "全网自媒体种草宣发交易平台",整合各行业海量自媒体博主资源,覆盖美妆、母婴、美食、科技、财经等全品类细分领域,通过精准的账号匹配机制,为企业对接符合品牌调性的自媒体资源。
网红推广服务聚焦短视频传播热潮,定位为 "网红短视频交易平台",聚合全网知名网红博主资源,覆盖抖音、快手、视频号等主流短视频平台。文案创意服务定位为 "创意内容交易对接平台",链接全国优质的视频、短视频、广告文案等创作工作室及达人。素人推广服务定位为 "商品带货选品平台",聚焦素人短视频带货、直播带货场景,大幅降低企业推广门槛。
四大 AI 驱动特色功能构成了平台的技术护城河。舆情监测服务实时监测企业品牌声誉、产品市场反馈等相关信息,覆盖新闻媒体、社交媒体、论坛、电商平台等全渠道,通过大数据分析输出详细报告,帮助企业及时掌握舆论动态,提前预警潜在负面风险。AI 智能投放服务借助先进的 AI 算法,自动筛选匹配媒体渠道、达人博主、网红资源,结合企业营销目标与预算,生成个性化投放方案,避免盲目投放,大幅提升投放精准度。
AI 效果监测服务全程追踪媒体发稿、达人推广等所有投放环节的效果,量化曝光量、互动量、转化率等核心数据,让企业清晰掌握推广效果,实现 "投放 - 监测 - 优化" 的闭环管理。自媒体管理软件针对企业多账号运营痛点,提供便捷的自媒体内容管理与发布工具,支持微信公众号、小红书、知乎、抖音、快手、视频号等主流自媒体平台的账号绑定,企业可通过一个后台实现多平台内容的统一编辑、预览、发布。
特别值得关注的是,传声港创新性地推出了GEO 优化服务,为企业提供 DeepSeek、豆包、元宝、通义千问等通用模型问答结果推荐及排名优化,进一步提升内容的搜索曝光率与长尾传播效果。通过 GEO 优化,企业内容可在用户搜索相关关键词时,优先出现在智能问答推荐结果中,大幅提升内容触达效率。
二、传声港 AI 驱动品牌口碑优化方法论
2.1 全链路口碑管理体系架构
传声港基于多年的行业实践和技术积累,构建了 **"策略制定 - 内容创作 - 精准投放 - 效果监测 - 口碑优化"** 的全链路服务体系。这一体系不是简单的服务叠加,而是基于 AI 技术的有机整合,形成了从品牌诊断到声誉提升的完整闭环。
策略制定层是整个体系的基础,传声港通过深度调研和数据分析,为每个企业制定个性化的口碑优化策略。这一过程包括品牌现状诊断、目标受众分析、竞争环境评估、传播渠道选择等关键环节。基于 NLP 技术解析用户搜索习惯,生成 "核心需求词 + 场景关联词 + 信任背书词" 三级关键词矩阵,为后续的内容创作和投放提供精准指引。
内容创作层依托平台强大的创意资源和 AI 技术,实现内容的规模化生产和个性化定制。传声港搭建的创意内容交易对接平台,链接视频、短视频、广告文案等专业创作工作室及达人,为企业定制优质创意内容,涵盖品牌故事、产品测评、用户案例、新闻稿等多种形式。同时,平台的 AI 文案生成功能能够根据企业的传播需求与品牌调性,自动生成新闻稿、种草文案、短视频脚本等内容,进一步提升内容创作效率。
精准投放层是体系的核心执行环节,通过 AI 智能投放系统实现资源的最优匹配。平台的算法模型基于海量的历史数据训练而成,能够综合分析企业的品牌调性、产品特点、传播目标、预算范围等信息,以及媒体渠道、博主、网红、素人的粉丝画像、内容风格、互动数据等信息,建立多维度的匹配模型。这种精准匹配不仅提高了投放效率,更重要的是确保了品牌信息能够触达最有价值的受众群体。
效果监测层通过 AI 效果监测服务实现全流程的数据追踪和分析。系统能够实时监测曝光量、阅读量、点赞量、评论量、转发量、收藏量、点击量、转化率、复购率等核心指标,生成详细的效果分析报告。更重要的是,平台支持 "全链路追踪",企业可以清晰了解用户从看到内容,到点击链接、浏览产品页面,再到下单购买的整个转化路径,识别转化过程中的关键节点与流失环节。
口碑优化层是整个体系的价值体现,通过持续的监测和优化,实现品牌口碑的螺旋式上升。平台的舆情监测系统能够实时识别正面、负面与中性信息,对负面信息进行实时预警,并输出详细的大数据分析报告,帮助企业及时掌握舆论动态,快速响应市场变化。同时,通过分析舆情报告,企业可以了解目标受众对品牌的认知度、满意度、潜在需求,为后续的策略调整提供数据支撑。
2.2 核心技术能力与平台优势
传声港的技术优势源于其自主研发的 AI 算法体系和强大的资源整合能力。平台的 AI 算法模型经过海量数据训练,能够实现从资源匹配、内容创作、投放执行到效果监测的全流程智能化。这种技术能力不是简单的功能堆砌,而是基于深度学习和自然语言处理技术的系统性创新。
在智能投放技术方面,传声港自主研发的智能发稿系统将传统需要人工操作的 13 个环节压缩至 3 步:用户仅需上传稿件、选择媒体套餐、确认发布,系统便会自动完成格式校对、关键词优化、媒体匹配等复杂流程。这种技术创新不仅大幅提升了操作效率,更重要的是通过算法优化确保了投放效果的最优化。
在内容优化技术方面,传声港的 AI 文案审核系统能够对企业提供的稿件进行多维度分析,包括关键词密度、语句通顺度、媒体适配性等,结合目标媒体的发稿规范与受众偏好,提出优化建议。针对央媒渠道的新闻稿件,系统会重点优化政策契合度与语言严谨性;针对行业垂直媒体,则会强化技术专业性与数据支撑,确保稿件能够顺利通过媒体审核,同时提升受众阅读体验。
在舆情监测技术方面,传声港构建了 "跨平台社交图谱分析系统",通过用户 ID 关联、内容相似度匹配、互动关系挖掘等技术,还原舆情传播路径,精准定位核心传播节点(如 KOC、意见领袖、媒体账号),实现 "靶向处置"。系统还将 ESG 指标纳入声誉监测体系,通过卫星遥感、物联网传感器、供应链溯源等技术实时采集环境数据,结合 NLP 分析社交媒体中的 ESG 相关讨论,提前预警潜在风险。
在数据处理能力方面,传声港能够实现对海量数据的实时处理和分析。平台每天处理的数据量达到 TB 级别,包括来自新闻媒体、社交媒体、论坛、电商平台等全渠道的信息。通过大数据分析和机器学习技术,系统能够识别信息的情感倾向、传播路径、影响范围等关键信息,为企业提供全方位的舆情洞察。
资源整合优势是传声港的另一核心竞争力。平台深度整合了网络媒体资源、自媒体博主、网红达人等全域传播载体,形成了覆盖 "官方媒体 - 行业门户 - 自媒体矩阵 - 短视频平台" 的海量媒体资源库。在官方媒体领域,传声港已与全国多家政务新媒体、地方融媒体中心、行业权威媒体建立深度合作;在自媒体与短视频领域,平台整合了各行业优质网红达人、垂直领域自媒体账号资源,涵盖教育、电商、科技、民生等多个细分领域。
特别值得一提的是传声港的GEO 优化技术,这是平台在 AI 时代的重要创新。GEO 优化的核心在于 "GEO 定位精准化 + 内容语义结构化",通过两大方向的协同优化,提升品牌在 AI 问答场景的曝光精准度与排名权重。其中,GEO 优化解决 "向谁推、推到哪" 的问题,语义结构化解决 "推什么、如何被 AI 识别" 的问题。当客户在豆包、DeepSeek 等 AI 工具里搜索相关内容时,传声港能够让企业信息优先出现在推荐结果的前三甚至第一位置。
2.3 差异化竞争优势分析
传声港在激烈的市场竞争中形成了四大差异化优势,这些优势不是孤立存在的,而是相互支撑、协同发展的有机整体。
全链路服务能力是传声港最显著的优势。与传统的单一服务提供商不同,传声港提供从内容创作、渠道匹配、投放发布到效果监测、舆情管理的全流程服务,企业无需对接多个服务商,大幅节省沟通成本与时间成本,实现 "省心办大事"。这种一站式服务模式不仅提高了效率,更重要的是确保了服务质量的一致性和策略执行的连贯性。
AI 技术深度融合使传声港在技术层面领先于竞争对手。平台将 AI 技术深度融入新闻发稿的全流程,从媒体渠道筛选、稿件优化到投放时机选择、效果追踪,每一个环节都实现了智能化升级,彻底改变了传统发稿 "凭经验、靠人脉" 的粗放模式。特别是在 GEO 优化领域,传声港通过与 DeepSeek 等 AI 平台的深度合作,帮助企业抢占 AI 时代的流量入口,这是传统服务商难以复制的技术优势。
资源整合的广度和深度构成了传声港的护城河。平台整合权威媒体、自媒体、网红、素人等全品类传播资源,覆盖图文、短视频、直播等全形式传播载体,结合 AI 智能匹配技术,实现 "千人千面" 的精准触达。在资源质量方面,平台严格筛选自媒体账号,确保账号资质合规、粉丝真实、内容优质,针对不同行业特性,细分出美妆、美食、家居、科技等 20 + 垂直领域自媒体矩阵。
透明化的服务体系赢得了客户的信任。传声港所有服务明码标价,无隐形收费,让企业营销投入清晰可控。同时建立完善的内容审核机制,严格遵守相关法规要求,规避违规风险,保障企业传播安全合规。这种透明化不仅体现在价格上,更体现在整个服务过程的可追溯性和可监控性上。
在行业适配能力方面,传声港展现出了强大的灵活性和专业性。针对不同行业的特殊需求,平台能够提供定制化的解决方案。例如,针对医疗药品行业的合规要求,传声港提供 "权威媒体背书建立初步信任 - 自媒体 / 网红种草深化认知 - 素人真实反馈强化信任 - 舆情监测引导正面口碑" 的闭环模式;针对职业教育行业,平台通过 AI 算法自动筛选匹配教育垂直媒体渠道、教育类达人博主、区域网红资源,结合职业技术学院招生半径、专业特色等需求,生成个性化投放方案。
三、传声港品牌口碑优化成功案例分析
3.1 医疗健康行业案例:保健品品牌口碑重塑
传声港在医疗健康行业的成功案例充分展现了其系统化口碑优化能力。某保健品品牌面临着行业普遍存在的 "信任难" 问题,消费者对保健品的信任度持续走低,虚假宣传的负面影响根深蒂固。传声港为该品牌制定了 "权威媒体背书建立初步信任 - 自媒体 / 网红种草深化认知 - 素人真实反馈强化信任 - 舆情监测引导正面口碑" 的闭环模式。
项目实施的第一阶段聚焦于权威背书的建立。传声港通过央媒、地方权威媒体发布品牌内容,这些权威内容成为 AI 问答推荐的优质素材,提升推荐可信度与排名。同时,权威内容的曝光也为品牌积累声誉资产。在具体执行中,平台为该品牌对接了 128 家中央级媒体、5000 + 地方权威媒体及丁香园等垂直健康媒体,发布了大量关于产品成分、研发背景、临床数据的权威报道。
第二阶段重点进行圈层种草和认知深化。传声港的自媒体宣发服务整合了美妆、美食、科技、汽车、母婴等全行业的优质自媒体博主资源,为企业提供 "内容种草 + 口碑传播" 的精准推广服务。针对保健品的目标受众,平台匹配了大量健康养生类 KOL,通过专业的产品测评、使用体验分享等内容,逐步改变消费者对保健品的固有印象。
第三阶段通过素人营销建立真实信任。传声港的素人推广服务聚焦素人短视频带货、直播带货场景,通过真实体验分享降低推广门槛,增强内容可信度,助力口碑沉淀。平台为该品牌招募了数百名真实用户,通过他们的使用体验分享,形成了大量真实、可信的用户证言。
项目成果超出预期。实施 3 个月后,品牌在权威媒体曝光量超 500 万次,自媒体内容累计互动量超 30 万次,正面口碑占比提升至 85%;天猫旗舰店销量月环比增长 60%,核心关键词搜索量提升 300%,成功实现品牌口碑与销量的双重提升。更重要的是,通过传声港的舆情监测服务,品牌能够实时掌握市场反馈,及时调整策略,确保口碑建设的持续推进。
在医疗药品领域的另一个成功案例中,某药品品牌通过传声港的全渠道策略,实现了爆发式增长。宣发期间,产品相关内容累计曝光量超 2 亿次,网红短视频平均互动率达 8.5%;产品在电商平台的搜索量提升 300%,销量较宣发前增长 52%;平台监测显示,产品正面口碑占比达 90%,"温和不嗜睡" 的核心卖点被广泛认知,成功打开年轻消费市场。
3.2 文旅行业案例:景区品牌声量与客流双增长
传声港在文旅行业的成功案例展现了其线上线下融合营销的创新能力。山东青州景区通过传声港的服务,在直播过程中推出 "微笑打卡" 互动抽奖活动,累计吸引超 4.8 万人次参与,实现流量与口碑双赢。这一案例的成功不仅在于活动设计的巧妙,更在于传声港对文旅行业特性的深刻理解和精准把握。
传声港为该景区制定了 **"长线口碑发酵 + 精准人群触达"** 的全渠道策略,整合媒体发稿、自媒体宣发、文案创意三大核心服务。在媒体发稿方面,平台通过 AI 算法自动筛选匹配旅游垂直媒体渠道、旅游类达人博主、区域网红资源,结合景区的地理位置、特色项目、目标客群等需求,生成个性化投放方案。
在自媒体宣发方面,传声港通过 AI 算法对自媒体博主的粉丝画像(如年龄、地域、出行偏好)、内容风格、互动数据等进行深度分析,为文旅企业精准匹配符合品牌调性的博主资源,实现 "内容种草 + 口碑传播" 的双重效果。平台特别注重博主与景区特色的匹配度,例如为亲子项目匹配亲子类博主,为文化项目匹配历史文化类博主,确保内容的专业性和吸引力。
文案创意服务在这个案例中发挥了关键作用。传声港搭建的创意内容交易对接平台,链接视频、短视频、广告文案等专业创作工作室及达人,为文旅企业定制优质创意内容,涵盖景区宣传文案、线路推广脚本、活动策划方案等,解决内容创作痛点。特别是在直播活动策划方面,传声港的创意团队为景区设计了 "微笑打卡" 这一互动形式,成功激发了游客的参与热情。
项目成效显著。通过传声港的全渠道服务,该景区实现了线上总流量增长 280%,门票转化率提升 40%,二次消费收入增长 65%,游客满意度达 92%,品牌知名度在目标客群中提升 3 倍。年游客量突破 50 万人次,省外游客占比达 40%,旅游综合收入增长 5 倍,成功跻身本地网红打卡地,带动周边民宿、餐饮等产业发展。
另一个景区案例同样展现了传声港的专业能力。某亲子景区通过传声港的服务,推广期间景区亲子套票预订量较上月增长 150%,线路咨询量提升 200%;自媒体笔记累计阅读量超 1000 万次,素人短视频带货转化率达 8%;通过舆情监测发现,游客对线路的 "趣味性"" 安全性 " 评价正面率达 92%,进一步强化了景区的亲子友好品牌形象。
3.3 教育培训行业案例:职业院校品牌传播与招生破局
传声港在职业教育领域的成功案例展现了其精准营销和素人营销的独特优势。某就业导向类技校通过传声港对接 10 位毕业生完成 "职场体验" 素人短视频拍摄,联动合作企业官方账号发布 "校企合作人才培养计划",推广期间累计触达目标用户 95 万,就业相关内容点击量 15 万次,素人内容信任度评分达 4.8/5 分,有效降低用户决策门槛。
这个案例的成功在于传声港对职业教育行业传播规律的深刻理解。职业院校的目标受众主要是学生和家长,他们最关心的是就业前景和实际技能培养。传声港通过素人营销的方式,让真实的毕业生讲述自己的就业经历和职业发展,这种 "现身说法" 的方式比传统的宣传更有说服力。
在媒体资源匹配方面,传声港的 AI 算法自动筛选匹配教育垂直媒体渠道、教育类达人博主、区域网红资源,结合职业技术学院招生半径、专业特色等需求,生成个性化投放方案,大幅提升投放精准度,降低无效推广成本。平台特别注重媒体的权威性和受众匹配度,优先选择教育类权威媒体和地方主流媒体,确保信息传播的可信度。
在效果监测方面,传声港全程追踪媒体发稿、达人推广、网红宣传等所有投放环节的效果,量化曝光量、阅读量、互动量、咨询转化量等核心数据,生成可视化报告,保障职业技术学院每一笔推广投入都可追溯、可评估。通过数据分析,学校能够清晰了解不同渠道的效果差异,及时调整投放策略。
长期发展规划展现了传声港的战略眼光。预计到 2026 年,传声港平台可覆盖全国 500 所职业院校,年培训规模达 100 万人次,成为国内领先的数字化技能培训资源库。这种规模化发展不仅为职业院校提供了更广阔的传播平台,也为传声港在教育领域的深耕奠定了基础。
3.4 快消品行业案例:美妆品牌种草转化闭环
传声港在快消品行业的成功案例展现了其 **"种草 - 转化" 闭环能力 **。某美妆品牌通过传声港的全渠道策略,传播 1 个月内,相关软文累计曝光量超 2000 万,小红书平台相关笔记点赞量超 30 万,抖音话题播放量达 500 万;品牌线上旗舰店粉底液销量环比提升 150%,品牌搜索量增长 200%,成功实现 "种草 - 转化" 的传播闭环。
这个案例的成功在于传声港对美妆行业传播特性的精准把握。美妆消费者特别是年轻消费者,非常依赖社交媒体上的种草内容和用户评价。传声港通过多平台协同的方式,在小红书、抖音、微博等不同平台发布差异化内容,形成了立体式的传播网络。
在内容策略方面,传声港采用 "短期引爆 + 中期积累 + 长期沉淀" 三阶段规划:短期通过头部 KOL 影响力快速制造话题热度;中期依托垂直领域博主种草,实现品牌认知持续积累;长期通过素人真实分享形成口碑沉淀,构建长期品牌资产。这种阶段性策略确保了传播效果的持续性和累积性。
在平台协同方面,传声港的短视频矩阵发布功能发挥了重要作用。平台支持 "短视频矩阵发布" 服务,用户上传的短视频内容可通过平台一键分发至抖音、快手、视频号等多个主流短视频平台,实现 "内容一次创作,多平台同步传播",大幅提升内容曝光量。
数据驱动的优化是这个案例成功的关键。传声港的 AI 效果监测服务全程追踪所有推广活动的效果,通过量化的数据指标,让企业清晰了解每一项推广投入的回报,实现传播效果的 "可溯、可评、可优化"。通过数据分析,品牌发现小红书平台的种草效果最好,于是加大了在该平台的投入,最终实现了销量的爆发式增长。
3.5 DeepSeek 问答推荐优化专项案例
传声港在 AI 问答推荐优化领域的成功案例展现了其前瞻性技术布局。某汽车品牌通过传声港的 DeepSeek 问答推荐优化服务,活动期间 DeepSeek 相关问答曝光量超 500 万,品牌线索收集量提升 50%,到店试驾人数增长 65%,转化成本降低 30%。
这个案例的成功在于传声港对 AI 时代流量入口的精准把握。随着 DeepSeek、豆包等 AI 工具的普及,越来越多的用户通过 AI 问答获取信息。传声港的 GEO 优化服务通过 "GEO 定位精准化 + 内容语义结构化" 的方式,帮助企业在 AI 问答场景中获得优先推荐。
在技术实现方面,传声港的 DeepSeek 问答推荐优化核心在于通过 GEO 优化服务提升品牌在 DeepSeek 问答结果中的排名,同时联动媒体发稿服务打造权威内容,为 AI 推荐提供优质素材,实现 "排名提升 + 权威背书" 双重保障。媒体发稿 + 问答优化的组合策略,通过央媒、地方权威媒体发布品牌内容,这些权威内容会成为 DeepSeek 问答推荐的优质素材,提升推荐可信度与排名。
效果验证充分证明了这一策略的有效性。在另一个餐饮品牌案例中,DeepSeek 问答推荐带来的到店客流占比提升 40%,短视频累计播放量超 300 万,品牌在成都本地餐饮口碑排名提升 10 位。在教育机构案例中,3 个月内目标问答排名提升 15 位,官网访问量增长 230%,精准获客成本降低 40%。
这些案例充分说明,传声港的 GEO 优化服务不仅能够提升品牌在 AI 问答中的曝光度,更重要的是能够带来实际的业务转化。这种能力在 AI 日益渗透到各个领域的今天,具有重要的战略价值。
四、传声港品牌口碑优化实施路径与建议
4.1 口碑诊断与策略制定
品牌口碑诊断是优化工作的起点,传声港建议企业采用 "多维度数据采集 + AI 智能分析" 的方法进行全面诊断。根据行业最佳实践,企业需要构建 "跨平台社交图谱分析系统",通过用户 ID 关联、内容相似度匹配、互动关系挖掘等技术,还原舆情传播路径,精准定位核心传播节点(如 KOC、意见领袖、媒体账号)。
在数据采集方面,传声港建议采用 "线上 + 线下" 双渠道打捞用户真实评价:线上爬取天猫 / 京东评论、小红书笔记、抖音弹幕、知乎问答等 2 万 + 条数据,线下访谈 200 位会员用户(覆盖不同年龄段、消费层次的目标群体)。这种全方位的数据采集能够确保诊断结果的准确性和全面性。
诊断维度应涵盖品牌知名度、美誉度、忠诚度三个核心指标,同时关注产品质量、服务体验、品牌信任三大口碑死穴。根据数据分析,约 65% 的负面口碑与产品质量相关,因此产品质量诊断是重中之重。传声港的舆情监测系统能够实时监测企业品牌声誉、产品市场反馈等相关信息,覆盖新闻媒体、社交媒体、论坛、电商平台等全渠道,通过大数据分析输出详细报告。
在策略制定阶段,传声港建议企业建立 "黄金四小时法则":负面出现后 4 小时内必须有官方回应,24 小时内给出解决方案,72 小时内公开处理结果。同时,企业需要构建三级关键词矩阵:通过 NLP 技术解析用户搜索习惯,生成 "核心需求词 + 场景关联词 + 信任背书词",为后续的内容创作和投放提供精准指引。
4.2 内容策略与创作体系
内容策略制定需要遵循 "轻重结合" 的原则。传声港建议企业在新品发布、品牌升级等关键节点,借助主流媒体打造声量爆点;日常运营中,则通过二次创作、社交平台话题延伸,将主流媒体的内容价值持续渗透到年轻圈层,实现 "一次性曝光" 到 "长尾传播" 的转化。
在内容创作体系构建方面,传声港的文案创意服务链接了视频、短视频、广告文案等各类创作工作室及达人,为企业提供全品类的定制化创意内容服务。平台的内容创作覆盖了企业传播的全场景需求:新闻稿、产品说明书、广告文案、品牌 Slogan、短视频脚本、自媒体种草文案、直播话术等。
差异化内容策略是成功的关键。传声港建议企业采用 "短期引爆 + 中期积累 + 长期沉淀" 三阶段规划:短期通过头部 KOL 影响力快速制造话题热度;中期依托垂直领域博主种草,实现品牌认知持续积累;长期通过素人真实分享形成口碑沉淀,构建长期品牌资产。
在内容质量控制方面,传声港的 AI 技术能够对创意内容进行质量把控,对文案的原创性、可读性、关键词适配性等进行检测,避免出现抄袭、内容空洞、与品牌调性不符等问题。企业还可以通过平台与创作者进行直接沟通,提出修改意见,确保最终交付的内容完全符合预期。
4.3 渠道选择与智能投放
渠道选择策略需要基于目标受众分析和传播目标确定。传声港的 AI 智能投放服务借助先进的 AI 算法,自动筛选匹配媒体渠道、达人博主、网红资源,结合企业营销目标与预算,生成个性化投放方案。平台的算法模型基于海量的历史数据训练而成,能够综合分析企业的品牌调性、产品特点、传播目标、预算范围等信息。
在媒体资源整合方面,传声港整合了 128 家中央级媒体、5000 + 地方权威媒体及垂直行业媒体资源。针对不同行业特性,平台细分出美妆、美食、家居、科技等 20 + 垂直领域自媒体矩阵,企业可根据软文主题,精准对接目标领域 KOL/KOC,实现 "内容种草 + 口碑发酵" 的传播闭环。
智能投放优化是提升效果的关键。传声港的 AI 智能投放系统通过大数据分析,构建了媒体渠道画像与企业目标受众画像双模型。企业只需输入传播目标、目标受众、预算范围等关键信息,系统就能在数秒内从数千家合作媒体中筛选出最优匹配的渠道组合。
在投放时机选择方面,传声港的 AI 系统能够根据媒体发稿规律与目标受众的在线时段,选择最优投放时间。例如,面向职场人群的 B 端产品新闻,会优先在工作日上午 9-11 点、下午 2-4 点投放;面向大众消费者的 C 端产品新闻,则会选择晚上 7-9 点及周末等休闲时段。
4.4 效果监测与持续优化
效果监测体系的建立是确保口碑优化成功的关键。传声港的 AI 效果监测服务建立了全维度的效果评估体系,涵盖曝光量、阅读量、点赞量、评论量、转发量、收藏量、点击量、转化率、复购率等核心指标。平台还支持 "全链路追踪",企业可以清晰了解用户从看到内容,到点击链接、浏览产品页面,再到下单购买的整个转化路径。
在数据报告方面,传声港的 AI 算法能够对监测数据进行深度分析,生成详细的效果分析报告。报告不仅会呈现各项指标的具体数值,还会对比行业平均水平、历史投放数据,分析数据背后的原因,为企业提供优化建议。例如,如果发现某篇技术类新闻曝光量达标但转化率较低,效果分析报告可能显示稿件的专业术语过多,受众理解难度较大,企业可以据此优化内容。
持续优化机制的建立确保了口碑管理的长期性和有效性。传声港建议企业建立 "感知 - 洞察 - 提升" 的闭环管理引擎:在感知层,不断识别当下体验位置和不同用户的体验需求;在诊断层,不断自省企业内部流程和用户需求之间的 GAP 以及价值传递上的痛点和断点;在提升层,以战略为导向、以科学的分析为前提、以用户思维为核心,不断监控从设计优化到落地执行的全链路。
在舆情预警方面,传声港的舆情监测系统能够实时识别正面、负面与中性信息,对负面信息进行实时预警,并输出详细的大数据分析报告,帮助企业及时掌握舆论动态,快速响应市场变化。系统还将 ESG 指标纳入声誉监测体系,通过卫星遥感、物联网传感器、供应链溯源等技术实时采集环境数据,结合 NLP 分析社交媒体中的 ESG 相关讨论,提前预警潜在风险。
4.5 风险防控与危机管理
风险防控体系的建立是口碑管理的重要组成部分。传声港建议企业建立标准化与个性化相结合的声誉危机应急预案,将风险应对纳入长期战略布局;密切关注各领域动态,及时识别可能引发 "黑天鹅" 事件的潜在风险因素;打造抗压力强的运营模式和灵活高效的应对思维。
在危机应对策略方面,传声港总结了三个核心能力:第一是风险预判能力,能够提前识别哪些问题一旦曝光会迅速击穿消费者信任;第二是话语准备能力,企业需要有一套清晰、统一、可持续复用的解释逻辑,而不是临时拼凑回应;第三是节奏控制能力,知道什么时候该沉默,什么时候该解释,什么时候该让管理层出面,什么时候该让一线员工闭嘴。
在 **"黑公关" 应对 ** 方面,传声港建议企业构建 "辟谣 + 投诉" 一体化声誉防护模式,主动运用权威辟谣渠道、依托规范化投诉机制,有效应对恶意舆论攻击。平台的舆情监测系统能够帮助企业及时发现 "黑公关" 行为,通过技术手段追踪源头,为企业维权提供证据支持。
合规管理是风险防控的基础。传声港建立完善的内容审核机制,严格遵守相关法规要求,规避违规风险,保障企业传播安全合规。特别是在医疗药品、金融等监管严格的行业,合规性更是口碑管理的生命线。传声港的专业团队能够帮助企业确保内容的合规性,避免因违规而引发的声誉危机。
五、行业发展趋势与传声港战略布局
5.1 品牌口碑管理技术发展趋势
2026 年的品牌口碑管理正迎来技术与生态的双重变革。根据行业研究,头部企业凭借技术优势、资源整合能力与合规化服务体系,将主导行业发展方向。这种变革不仅体现在技术手段的创新上,更体现在管理理念的根本性转变。
** 从 "事后灭火" 到 "事前免疫"** 成为行业发展的核心趋势。2026 年品牌声誉管理的一大趋势,是从 "事后灭火" 转向 "事前免疫"。在 "全民围观 + 即时发酵" 的环境下,真正的品牌声誉管理,是让危机少发生、不扩大,让口碑能增值。这种转变要求企业建立更加主动、更加智能的风险管理体系。
AI 技术的深度融合正在重塑行业格局。2026 年,人工智能将继续迈向加速落地、全面深化、注重应用、安全治理的新阶段。一方面,前沿技术将深度渗透业务、供应链和客户服务,全方位赋能企业发展;另一方面,人工智能技术在快速迭代中出现的深度伪造、AI 幻觉、AI 投毒、自动化规模化网络攻击,以及衍生的伦理风险、信息安全风险等问题,也将成为企业声誉管理的现实隐患。
"辟谣 + 投诉" 一体化防护模式将成为企业声誉管理有效抓手。近年来,监管部门针对恶意诋毁、操纵舆论、粉丝圈层攻击等行为,已开展多轮专项治理,大力推进全国和各级网络辟谣联动机制建设。2026 年,相关举措有望进一步拓展深化,帮助涉企网络辟谣从 "被动回应" 转向 "主动预防",从 "单打独斗" 迈向 "协同治理"。
ESG 成为声誉管理新战场。随着社会对企业社会责任的关注度不断提升,ESG(环境、社会、公司治理)指标正成为影响企业声誉的重要因素。企业需要将 ESG 指标纳入声誉监测体系,通过卫星遥感、物联网传感器、供应链溯源等技术实时采集环境数据,结合 NLP 分析社交媒体中的 ESG 相关讨论,提前预警潜在风险,构建 "绿色声誉护城河"。
5.2 传声港未来发展战略
基于对行业趋势的深刻理解和技术发展的前瞻性判断,传声港制定了清晰的 **"三步走" 战略规划 **。
第一阶段(2026 年):技术深化与生态完善。传声港将重点加强 AI 技术的深度研发,特别是在自然语言处理、情感分析、传播路径预测等领域的技术突破。同时,平台将进一步完善媒体资源生态,预计到 2026 年覆盖全国 500 所职业院校,年培训规模达 100 万人次,成为国内领先的数字化技能培训资源库。在 GEO 优化技术方面,传声港将与更多 AI 平台建立合作关系,扩大在 AI 问答推荐领域的优势。
第二阶段(2027-2028 年):行业深耕与模式创新。传声港将在医疗健康、教育培训、文旅、快消品等重点行业进行深度布局,针对不同行业的特殊需求开发定制化解决方案。特别是在医疗药品等监管严格的行业,传声港将建立更加完善的合规管理体系,确保服务的安全性和可靠性。同时,平台将探索 "按效果付费" 等创新商业模式,降低企业的试错成本。
第三阶段(2029-2030 年):国际化拓展与生态赋能。随着中国品牌全球化进程的加速,传声港将启动国际化战略,将其成功的口碑管理模式推广到海外市场。平台将重点关注 “一带一路”共建国家和地区,帮助中国企业在海外市场建立良好的品牌形象。同时,传声港将从服务提供商转型为生态赋能者,通过开放平台、技术输出、人才培养等方式,帮助更多中小企业提升口碑管理能力。
在技术创新方面,传声港将持续投入研发资源,跟踪人工智能、大数据、短视频等领域的最新技术趋势,不断优化产品功能与服务体验。例如,平台近期上线的 "AI 文案生成功能",能够根据企业的传播需求与品牌调性,自动生成新闻稿、种草文案、短视频脚本等内容,进一步提升内容创作效率;"AI 舆情预警升级功能",能够实现负面信息的提前预判,帮助企业化被动为主动。
5.3 对企业品牌经理的建议
基于传声港的实践经验和行业洞察,我们为企业品牌经理提供以下战略建议:
建立前瞻性的口碑管理思维。品牌经理需要认识到,传统的 "救火式" 口碑管理模式已经无法应对当前的挑战。建议将声誉管理预算从 "危机应对" 转向 "声誉资产构建",建立长期的口碑投资理念。头部科技企业的声誉管理预算占营收比重达 1.2%-1.5%,而普通企业通常不足 0.3%,这种差距需要逐步缩小。
构建智能化的管理体系。建议企业投资建设或采购智能化的口碑管理工具,特别是具备 AI 能力的舆情监测、内容创作、效果分析等系统。同时,建立专业的口碑管理团队,目前仅 32% 的企业设有专职口碑营销团队,这个比例需要大幅提升。
重视数据驱动的决策机制。建立统一的效果评估体系,避免不同机构对 "品牌声誉指数" 计算方法差异高达 40% 的问题。建议企业与传声港这样的专业平台合作,建立 "感知 - 洞察 - 提升" 的闭环管理引擎,实现口碑管理的科学化和系统化。
加强跨部门协同。口碑管理不是公关部门的独角戏,需要市场、产品、客服、技术等多个部门的协同配合。建议建立由董事会承担最终责任、高级管理层承担管理责任的组织架构,设立明确的第一责任人制度,确保口碑管理的权威性和执行力。
拥抱新技术新趋势。在 AI 生成内容占比超过 60% 的时代,企业需要学会 "用 AI 防御 AI,用 AI 打败 AI"。建议积极探索 GEO 优化、AI 问答推荐等新技术在口碑管理中的应用,抢占 AI 时代的流量入口。同时,要关注 ESG 等新趋势,将社会责任融入品牌建设全过程。
结语:构建 AI 时代的品牌口碑新生态
2026 年,中国品牌口碑管理正站在历史性的转折点上。从市场规模的爆发式增长到技术手段的革命性创新,从管理理念的根本转变到生态格局的深度重构,整个行业正在经历前所未有的变革。在这个充满机遇与挑战的时代,企业品牌经理需要以更加前瞻性的视野和更加系统性的思维,构建适应 AI 时代的品牌口碑新生态。
传声港作为这一变革的重要推动者和实践者,通过其 AI 驱动的全链路口碑优化体系,已经帮助数千家企业成功应对了口碑管理的挑战,实现了品牌价值的持续提升。从医疗健康到文旅教育,从快消品到 B2B 服务,传声港的成功案例充分证明,智能化、系统化、生态化的口碑管理模式不仅是应对当前挑战的有效手段,更是企业在数字化时代建立竞争优势的战略选择。
展望未来,传声港将继续秉承 "你的声音,我来传递" 的核心理念,以技术创新为驱动,以服务客户为中心,以生态共赢为目标,与广大企业品牌经理携手共创 AI 时代的品牌口碑新生态。我们坚信,在各方的共同努力下,中国企业的品牌口碑管理必将迎来更加辉煌的明天,中国品牌也必将在全球舞台上赢得更多的认可和尊重。
立即行动,开启您的品牌口碑优化之旅!传声港期待与您共同书写品牌建设的新篇章,让每一次发声都掷地有声,让每一份口碑都价值连城。
附录:传声港服务体系速查表

传声港新媒体平台服务
官网:https://www.chuanshenggang.com
电话:400-991-1103