在癌症研究领域,调动免疫系统对抗肿瘤一直是核心焦点。近期,国际顶级学术期刊《Cell》发表的一项突破性研究,彻底颠覆了我们对自然杀伤细胞(NK细胞)的传统认知,揭示了其在肿瘤免疫中远超以往的关键作用。
从“先锋队”到“指挥官”:NK细胞角色大转变
一直以来,NK细胞作为免疫系统的第一道防线,凭借无需抗原呈递就能快速清除衰老细胞、突变细胞及病原体的特性,被视作独立作战的“先锋队”。然而,此次研究首次发现了一条全新的免疫协同通路,NK细胞摇身一变,成为肿瘤免疫应答的“指挥官”。

在肿瘤微环境中,NK细胞通过分泌趋化因子,精准招募1型经典树突状细胞(cDC1)进入。cDC1进入后,会激活T细胞,最终发动全面抗癌攻击。这表明,NK细胞不仅是冲锋陷阵的“勇士”,更是统筹全局、调兵遣将的“核心指挥”,是免疫系统抗击肿瘤不可或缺的关键角色。
抗击肿瘤:NK细胞释放“信号弹”,激活全局免疫
传统观念认为,CD8+T细胞是肿瘤免疫的“主力部队”。但此次研究发现,NK细胞才是开启免疫应答的“第一责任人”。
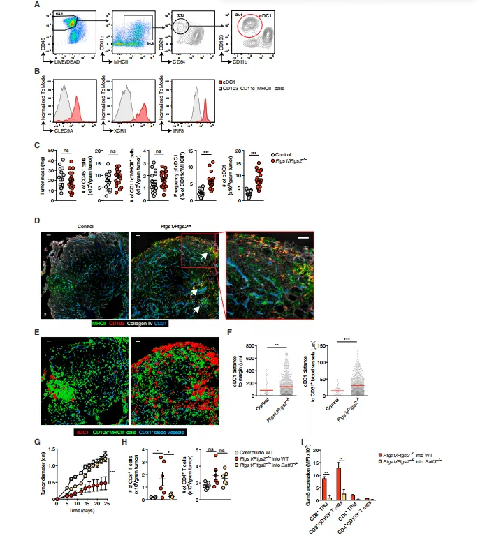
在肿瘤微环境里,cDC1树突状细胞堪称重要的抗肿瘤免疫“侦察兵”。它一方面将肿瘤抗原传递给CD8+T细胞,激活T细胞开启杀伤肿瘤细胞的过程;另一方面释放IL - 12等因子,增强T细胞的杀伤能力。而肿瘤微环境中cDC1树突状细胞的有无,直接决定了T细胞能否被激活。

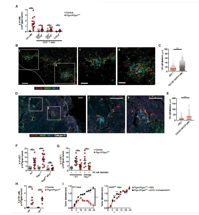
那么,cDC1树突状细胞如何进入肿瘤微环境呢?关键在于NK细胞。NK细胞会分泌两种关键趋化因子——CCL5与XCL1,为cDC1“导航”。CCL5能吸引携带CCR5受体的cDC1进入肿瘤组织;XCL1则通过XCR1受体为cDC1“精准定位”,使其特异性识别肿瘤抗原。同时,NK细胞分泌的GM - CSF因子可促进cDC1成熟,增强其激活CD8+T细胞的能力。简单来说,NK细胞就像“信号发射塔”,决定了cDC1和T细胞能否“入场作战”。若NK细胞缺失,肿瘤微环境就会成为“信息孤岛”,免疫细胞无法被激活,肿瘤细胞得以免疫逃逸。
NK细胞“作用链条”:决定肿瘤患者生存期的关键
研究团队对超千例人类肿瘤样本(涵盖乳腺癌、肺癌、黑色素瘤等)进行分析后发现,NK细胞、CCL5/XCL1、cDC1表达量越高,患者生存期越长,且与CD8+T细胞浸润密度呈强正相关。相反,免疫逃逸型肿瘤普遍存在NK功能缺陷、趋化因子下降、cDC1稀缺的现象。

这充分说明,NK→CCL5/XCL1→cDC1→CD8+T的免疫作用轴是免疫系统有效对抗肿瘤的关键前提,并非仅仅依赖PD - 1/CTLA - 4等免疫检查点。
NK细胞“作用链条”失灵:肿瘤免疫的隐藏困局
既然NK→CCL5/XCL1→cDC1→CD8+T免疫作用轴如此重要,那对于肿瘤患者而言,体内的NK细胞“作用链条”为何会失灵呢?研究进一步发现,肿瘤微环境中存在多种免疫抑制因子,其中前列腺素E2(PGE2)是关键“捣乱分子”。
在COX(环氧化酶)缺陷型肿瘤模型中(无法产生PGE2),NK细胞与cDC1的相互作用显著增强,肿瘤生长受到明显抑制。这提示,肿瘤通过分泌PGE2破坏NK细胞与cDC1的协作,是其逃避免疫系统监视的重要策略。具体而言,PGE2一方面可降低NK细胞的存活率,并抑制其分泌CCL5和XCL1的能力;另一方面会下调cDC1表面的化学因子受体(如XCR1和CCR5),使其无法响应NK细胞的“召唤”。
从“单兵作战”到“系统作战”:NK细胞角色重塑带来的新希望
这一重要发现为癌症治疗打开了全新思路。通过药物阻断PGE2通路并增强NK细胞活性,完全可以重启NK细胞的“作用链条”,重新打开清除肿瘤细胞的“开关”,为肿瘤的临床治疗带来全新变革。

NK细胞不再是辅助角色,而是肿瘤免疫反应的“核心指挥官”,增强其活性成为抗击肿瘤的关键。CAR - NK疗法具有先天抗肿瘤优势,能发挥双重作用机制,既有杀伤功能,又具有免疫引导功能,在实体瘤领域潜力巨大。而且,PGE2抑制剂联用方案能辅助提高CAR - NK疗法的作用,更好地抗击肿瘤。
《Cell》发表的这项研究彻底颠覆了我们对NK细胞的认知,它们不仅是“杀手”,更是免疫网络的“组织者”,是免疫系统对抗肿瘤的强大“指挥官”。可以预见,以NK细胞为核心的免疫联合疗法,必将重塑癌症治疗格局,成为全新的治疗范式,为无数肿瘤患者带来重生的希望。
参考资料:Boettcher, J. P.,etal. (2018). NK Cells Stimulate Recruitment of cDC1 into the Tumor Microenvironment Promoting Cancer Immune Control. Cell, 172(4), 1022-1037.