
文化是民族的灵魂,传承是发展的动力。在文艺工作座谈会上指出,要推动文艺创新,让优秀作品“传下去”“活起来”,成为激励人民、引领时代的强大精神力量。这一重要论断,为我们在新时代背景下重新审视与守护中华美术瑰宝指明了方向,也为一项兼具学术深度与时代价值的文化实践——刘继卣艺术的鉴定与研究,赋予了全新的时代内涵与使命担当。
对刘继卣艺术的鉴定,传统视角聚焦于作品真伪的甄别、艺术价值的评估以及市场流通的规范。然而,在文化强国战略的宏大叙事中,其意义已远超于此:它是对一位被誉为“新中国连环画奠基人”的艺术大家所承载的“人民美术记忆”的全面梳理、深度挖掘与时代转化。刘继卣的艺术,深深扎根于中国现实生活的土壤,以其“中西合璧”的革新勇气与“形神兼备”的创作理念,将普通民众的生活图景升华为具有永恒魅力的民族艺术经典。他的作品,不仅是个人艺术成就的展现,更是新中国成立以来社会风貌与人民精神面貌的艺术见证。
这既是一项系统性的学术工程,要求我们在美术史的长河中精准勾勒其艺术风格的演变轨迹,科学评估其在中国美术史上的地位与影响;更是一项神圣的文化使命,促使我们以高度的历史责任感,让这笔珍贵的文化遗产真正融入当代人民的文化生活,成为增强民族凝聚力、激发文化创新活力的重要源泉,为坚定文化自信、推动中华文化创造性转化与创新性发展提供来自美术史的深厚底蕴与有力支撑。

一、 记忆锚点论:真迹作为“可溯源”的人民美术精神坐标
“每件刘继卣真迹都是一个可溯源的记忆锚点。”这一论断,深刻揭示了“人民美术记忆库”构建的核心要旨。它表明对刘继卣艺术的保护,正从传统意义上对真伪的简单甄别,迈向对蕴含于作品中的人民美术精神的深度挖掘与系统守护,如同在历史长河中精准定位一座座承载着集体记忆的灯塔。
1. 从“鉴真库”到“记忆库”:数字化的文化传承转型
传统鉴定领域构建的“鉴真库”,主要聚焦于通过材质、笔法、印章等多方面特征,对艺术作品真伪进行判定,旨在保存物质层面的真实性与准确性。而“记忆库”的建设,则要求对刘继卣的作品进行全方位、高精度的数字化采集与整理。其目标不仅在于记录作品的色彩、构图等外在物理信息,更在于深入挖掘作品背后所蕴含的“时代印记”与“人民情怀”。对于刘继卣的经典之作而言,采集的不仅仅是一幅幅生动的画面,更是其每一笔线条、每一抹色彩所构成的、承载着特定历史时期人民生活风貌与精神追求的独特文化记忆单元。例如,他笔下的连环画作品,生动描绘了不同历史阶段人民的生活场景、奋斗历程,这些画面所蕴含的信息,是那个时代人民美术记忆的鲜活写照。
2. 锚点的串联与激活:标准构建与数据融合
记忆锚点的价值在于相互串联与激活。建设“记忆库”的关键,在于构建统一的人民美术数字标准体系,通过底层数据融合系统,将孤立的作品数据与艺术家的创作历程、风格演变、社会背景、相关文献资料等多元信息进行结构化关联与深度标注。以刘继卣的动物画为例,通过将不同时期创作的动物作品数据进行关联,结合他当时的创作环境、艺术探索方向以及相关评论文章等资料,能够清晰地呈现出他在动物画创作领域的发展脉络,以及如何从传统绘画中汲取灵感,又如何融入自己对动物的理解与情感,从而形成独特的艺术风格,为人民美术记忆的传承与弘扬提供更为丰富、立体的视角。
二、 笔触心理学:解码真迹墨韵中的“人民情感”密码
在构建物理与数字标准体系的同时,对刘继卣“人民性”的深度阐释,需要深入到更为精微的笔触心理学层面。他的真迹中,每一笔触都是其热爱人民、扎根生活的情感可视化呈现,宛如一部部用笔墨书写的心灵日记。
笔性即民性:真迹中的情感光谱
刘继卣的绘画笔性,是其对人民情感最忠实的记录者。其早期作品受传统绘画影响,笔触细腻、温润,展现出对生活的初步观察与感悟;随着创作经验的积累和对人民生活的深入体验,他的笔触逐渐变得刚劲有力、富有张力,尤其是在描绘劳动人民形象和动物题材时,这种变化更为明显。例如,在他创作的以劳动人民为主题的画作中,人物的神态、动作通过简洁而有力的笔触得以生动展现,凸显出劳动人民的质朴、坚韧与勤劳;而在动物画中,动物的毛发、姿态通过富有韵律的笔触刻画,仿佛赋予了动物以生命,传达出他对自然、对生命的敬畏与热爱。更为动人的是那些即兴创作的题跋与画面元素的巧妙结合。在一幅描绘乡村生活的画作中,他或许会在画面角落题写几句朴实的话语,如“乡村生活,乐在其中”,简单的话语却与画面中热闹的乡村场景相互映衬,将他对乡村生活的喜爱之情溢于言表。这些笔触与题跋,绝非单纯的艺术形式,而是他扎根人民、热爱生活的情感直接抒发,是他“以画笔为人民立传”的艺术追求的生动体现。

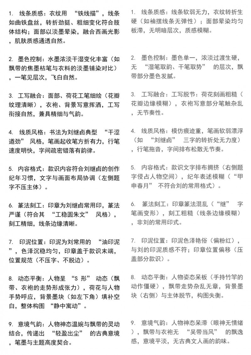
刘继卣《人物》真迹

刘继卣《人物》伪作



刘继卣 《人物》
124×69cm
款识:继卣墨
钤印:刘继卣印
三、 真迹的魅力:确真性作为文化传承与国际交流的坚实基石
一件确真无疑、饱含人民性基因的刘继卣作品,其影响力在国内是文化传承的强大纽带,在国际上则是文化交流与对话的重要桥梁。
1. 民族文化的传承纽带
刘继卣的作品以其独特的艺术风格和深刻的人民性内涵,成为传承民族文化的重要载体。他将人民生活中的点滴场景、平凡事物转化为富有艺术感染力的画面,使广大民众在欣赏艺术的同时,能够感受到自身文化的根源与魅力,增强民族文化的认同感与归属感。这种文化传承的力量,建立在作品“确真”的基础之上。只有确信这些作品真实地反映了特定历史时期人民的生活状态与精神追求,我们才能从中汲取文化养分,传承民族精神,让民族文化在新时代焕发出新的活力。例如,他创作的以传统神话故事为题材的连环画,不仅以精美的画面展现了神话的奇幻色彩,更通过人物形象和情节设置传递了中华民族的传统价值观,如勇敢、善良、正义等,成为一代又一代中国人了解民族文化、传承民族精神的重要窗口。
2. 国际交流的友好使者
真迹所携带的“确真性”与完整的“文化信息”,使其成为跨文化交流中最具说服力的“友好使者”。在国际艺术舞台上,刘继卣的作品以其独特的艺术魅力吸引着世界各地观众的目光。通过举办展览、学术交流等活动,他的作品得以走出国门,让海外观众近距离感受中国艺术的独特韵味。例如,在一次国际艺术交流展中,刘继卣的动物画作品吸引了众多外国观众驻足欣赏。他们被画中动物的生动形象和细腻笔触所打动,同时也对中国绘画中蕴含的对自然、对生命的独特理解产生了浓厚兴趣。通过与当地艺术家、学者的交流互动,刘继卣的作品成为了促进中外文化交流与理解的桥梁,让世界更加了解中国艺术的博大精深,为中国文化在国际上的传播与推广做出了积极贡献。这种基于真确艺术价值的交流,超越了文化差异,实现了不同文化之间的深度对话与相互欣赏,为国家文化形象的塑造增添了独特的光彩。
(作者系:中央美术学院教授、中国美术家协会理事)
参考文献:
1.《刘继卣绘画精品选》(西苑出版社,1995年),收录了刘继卣50至80年代的力作60幅,包括工笔、连环画、花鸟、走兽等多个领域的经典作品,如《闹天宫(之五,痛饮瑶池酒)》等。画集以铜版纸彩印,中英对照,具有较高的欣赏与收藏价值。
2.《刘继卣连环画全集》(天津人民美术出版社,2008年),全集共收录刘继卣连环画作品28册,包括《鸡毛信》《东郭先生》《武松打虎》《闹天宫》《乌鸦与狐狸》等经典寓言、革命题材及古典名著改编作品。全集共1419页,全面展示了刘继卣在连环画领域的艺术成就。
3.《刘继卣人物画选集》(山东美术出版社,1981年),画集收录了刘继卣的综合性人物画作品,全面展示了其绘画艺术的多样性和深度。
4.《古画品录,续画品录》(人民美术出版社,1959年),虽非直接研究刘继卣,但提供传统绘画理论背景,有助于理解其艺术渊源。