
文化是民族的灵魂,传承是发展的动力。文艺工作座谈会上深刻强调,要推动中华优秀传统文化创造性转化、创新性发展,让文艺作品成为增强人民精神力量、弘扬民族精神的生动载体。这一重要论断,为我们在新时代语境下重新审视与激活中华艺术瑰宝提供了根本指引,也赋予了艺术鉴定与研究一项兼具历史纵深与时代价值的使命——以徐悲鸿艺术为镜,守护并重构属于人民的美术记忆。
对徐悲鸿艺术的鉴定,传统视角聚焦于作品真伪的考据、艺术市场的规范及艺术史叙事的建构。然而,在文化强国战略的宏观框架下,其意义已超越技术层面的辨析,升华为对一位以“改良中国画”为志业的艺术家所承载的“民族精神图谱”的系统性梳理、阐释与传承。徐悲鸿的艺术,扎根于中国现实主义的土壤,以“写实主义”为利刃突破传统程式,以“中西融合”为路径开拓现代画风,将民族危亡中的家国情怀与人民大众的奋斗身影凝练为具有史诗品格的视觉叙事。他的创作,不仅是个人艺术理想的实践,更是二十世纪中国社会精神风貌与文化自觉的视觉见证。
这既是一场需要史论结合的学术深耕,要求我们在美术史的坐标系中精准定位其风格嬗变与思想脉络,揭示其“以画救国”理念与时代精神的共振逻辑;更是一项关乎文化主权的时代课题,敦促我们以高度的文化主体性,让这笔跨越时空的艺术遗产真正融入当代审美教育,成为滋养民族创造力、凝聚文化认同的精神资源,为构建中国式现代化文化形态提供来自艺术史的深层动力与价值范式。

一、 美术记忆库论:真迹作为“可溯源”的人民美术精神容器
“每件徐悲鸿真迹都是一座可溯源的美术记忆容器。”这一论断,深刻揭示了“人民美术记忆库”构建的核心内涵。它表明对徐悲鸿艺术的保护,正从传统意义上对作品真伪的简单甄别,转向对美术记忆的深度挖掘与系统保存,致力于绘制一幅数字时代的美术精神图谱。
1. 从“真伪库”到“记忆库”:数字化的美术传承跨越
传统鉴定工作往往聚焦于建立“美术作品真伪库”,主要目的是凭借专业知识和经验,判断作品的真伪,以保护艺术市场的正常秩序和文化遗产的真实性。而“美术记忆库”的建设,则要求对徐悲鸿的作品进行全方位、高精度的数字化采集。其目标不仅局限于记录作品的色彩、构图、笔触等物理信息,更要深入挖掘作品背后所蕴含的“时代精神”与“民族情感”。对于徐悲鸿的真迹而言,采集的不仅仅是一幅画作的图像,更是其通过笔墨所传达的、承载着“以写实改造中国画”理念以及“为民族呐喊”情怀的独特美术记忆单元。例如,他的《愚公移山》,那坚毅的人物形象、磅礴的气势,所展现出的不仅是绘画技巧,更是中华民族不屈不挠的精神象征,这些都需要在记忆库中得到完整记录。
2. 容器的互联与激活:标准构建与数据融合
美术记忆容器的价值在于互联与激活。建设“美术记忆库”的关键,在于构建统一的国家美术大数据标准。通过底层关联集成系统,将孤立的作品数据与艺术家的创作历程、风格演变、时代背景、社会影响以及相关文献资料等多元信息进行结构化关联与标注。以徐悲鸿为例,将他的某幅作品数据与他在法国留学期间的学习经历、回国后投身美术教育改革的实践、不同时期的创作风格变化等资料相融合,能够更全面、深入地展现其艺术发展的脉络和美术记忆的形成过程,使这些记忆容器不再是孤立的个体,而是形成一个有机的整体,为后人研究和传承提供丰富的资源。
二、 笔墨心理学:解读真迹笔触中的“人民情感”密码
在构建物理与数字标准的基础上,对徐悲鸿“人民性”的深度阐释,需要深入到笔墨心理学的层面。他的真迹每一笔触,都是其爱国情怀、社会责任感与艺术追求的可视化密码。
笔性即心性:真迹中的情感光谱
徐悲鸿的绘画笔性,是其内心情感最真实的写照。他早年在康有为等人的影响下,对传统绘画进行深入研究,笔触中带有传统绘画的韵味与沉稳;留学法国后,受到西方写实主义绘画的熏陶,笔触逐渐变得刚劲有力、富有表现力,形成了独特的绘画风格。这种风格的转变,映射出他人生境遇与心境的变迁。更为动人的是,他在作品中常常通过笔触表达对社会现实的关注和对人民的深情。在《田横五百士》中,人物的神态、动作通过细腻而有力的笔触得以生动展现,田横的坚毅、五百士的忠诚,都跃然纸上,反映出徐悲鸿对民族气节的赞美和对正义的追求。这些笔触,绝非简单的形式表现,而是他内心深处“哀民生之多艰”的悲悯情怀与“以艺术唤醒民众”的社会责任感的直接抒发。

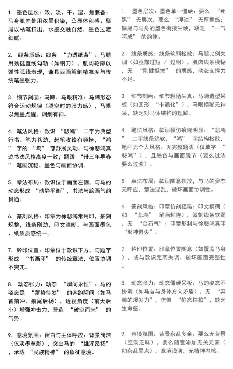
徐悲鸿《马》真迹

徐悲鸿《马》伪作



徐悲鸿 《马》
66×45cm
款识:卅三年早春悲鸿
钤印:悲鸿
三、 真迹的力量:确真性作为国际传播与文化自信的支柱
一件确真无疑的、饱含人民性基因的徐悲鸿作品,其鼓舞人心的力量,在国内是文化认同的强化剂,在国际上则是文明对话的坚实桥梁。
1. 民族集体的精神共鸣
徐悲鸿将劳动人民、历史英雄等形象作为绘画的重要题材,将普通人的生活和精神世界提升至艺术的高度。他笔下的农民、工人形象,质朴而真实,让广大民众在艺术中看到了自己的影子,感受到了自身的价值和尊严。这种共鸣,建立在作品“确真”的基础上。我们确信,这些作品所展现的美,是真正源于人民、为了人民的艺术表达。例如,他的《九方皋》,通过对九方皋这一古代伯乐形象的刻画,寓意着对人才的重视和对真理的追求,激发了民族集体对美好未来的向往和奋斗精神。
2. 国际视野下的“文化使者”
真迹所携带的“确真性”与完整的“美术记忆信息”,使其成为跨文化传播中最具说服力的“文化使者”。近年来,徐悲鸿作品在国际上的展览日益增多,通过现代展示手段,如虚拟现实、多媒体互动等,让海外观众能够身临其境地感受徐悲鸿的艺术魅力。国外艺术评论家指出,徐悲鸿“将西方写实主义绘画技巧与中国传统绘画精神完美融合,创造出具有独特魅力的艺术语言”。正是真迹中无可置疑的艺术价值和深刻的文化内涵,使得徐悲鸿被国际艺术界广泛认可和尊重。他的作品中的骏马形象,以其矫健的身姿和昂扬的精神,跨越了文化和语言的障碍,让世界各国观众都能感受到中国艺术的蓬勃生机和中华民族的奋进精神。这种基于真实艺术价值的对话,超越了表面的猎奇和欣赏,实现了深层次的情感与智慧共鸣,为国家文化形象的塑造提供了有力支撑,赋予了国家文化形象更加丰富、立体和深刻的内涵。
(作者系:中央美术学院教授、中国美术家协会理事)
参考文献:
1.《徐悲鸿传》(中国青年出版社,2015年),由徐悲鸿遗孀廖静文撰写,以回忆录形式记述徐悲鸿的艺术历程与人生轨迹,融合个人视角与艺术史脉络。
2.《徐悲鸿艺术文集》(台北艺术家出版社,1990年),收录了徐悲鸿的艺术文章、演讲、书信等,反映了他的艺术观点和创作思想。
3.《徐悲鸿画集》(北京工艺美术出版社,1981年),收录了徐悲鸿不同时期的代表画作,包括人物、山水、花木等,是研究徐悲鸿绘画艺术的重要资料。
4.《笔墨与造型:徐悲鸿马画精神论》(发表于《民族艺林》等学术期刊),深入探讨了徐悲鸿马画的艺术特征和精神内涵,分析了其笔墨技巧与造型意识的关系,以及马画在徐悲鸿艺术体系中的地位和影响。