在这个数字化时代,近视的人群日益庞大,而高度近视患者更是面临着诸多困扰。对于他们而言,激光手术常常因为角膜厚度不足而成为奢望。
晶体植入术的出现,为高度近视患者带来了新的希望。与激光手术不同,晶体植入术无需切削角膜,而是在眼内植入一枚特殊的晶体,这种手术方式不仅保留了角膜的完整性,如果未来眼部出现其他情况,晶体可以随时取出,为患者的眼部健康提供了更多保障。
在众多提供晶体植入术的医疗机构中,济南普瑞眼科医院脱颖而出。这家医院拥有先进的医疗设备和专业的医疗团队,致力于为患者提供最优质的眼科医疗服务。其中,王晓雪主任作为屈光专科的权威专家,更是在晶体植入术领域有着丰富的经验和卓越的技术。她就像一位技艺精湛的工匠,对待每一台手术都精益求精,为无数患者成功摘镜,让他们重新拥抱清晰的世界。
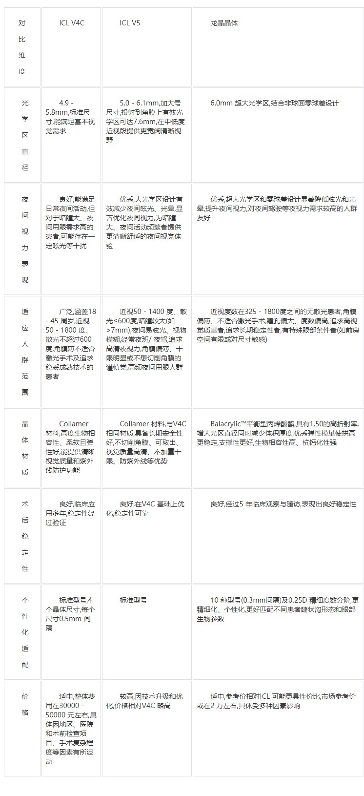
ICL V4C:经典之选,稳妥可靠
王晓雪主任指出,ICLV4C晶体是一种成熟可靠的近视矫正方案,它的优势在于安全性高、矫正范围广、视觉质量好。对于角膜偏薄、高度近视且散光度数不高的患者来说,是非常合适的选择。同时,她也强调,手术的成功离不开严格的术前检查和个性化的手术方案制定,只有这样,才能确保每一位患者都能获得最佳的手术效果。
ICL V5:夜视力王者,升级之选
王晓雪主任表示,ICLV5晶体在提升夜视力方面具有显著优势。其大光学区设计是关键所在,能够有效减少夜间视觉干扰,为患者提供更清晰、舒适的夜间视觉体验。对于那些暗瞳较大、夜间用眼需求高的患者来说,ICLV5晶体是非常合适的选择。同时,她也提醒患者,在选择手术方案时,一定要进行全面的术前检查,由专业医生根据个人眼部条件和需求进行综合评估,以确保手术的安全性和有效性。
龙晶晶体:国产之光,个性定制
龙晶晶体在个性化适配方面具有显著优势。其多种型号和精细度数分阶,能够满足不同患者的眼部条件和需求,为患者提供更精准的矫正方案。同时,龙晶晶体的材料和设计特点,也使其具有良好的稳定性和安全性。对于那些角膜偏薄、度数偏高或有特殊眼部条件的患者来说,龙晶晶体是一种非常合适的选择。她还强调,在选择晶体植入术时,患者一定要选择正规的医疗机构和专业的医生,进行全面的术前检查和评估,以确保手术的安全和效果。
三款晶体全方位对比
为了让大家更直观地了解这三款晶体的差异,我们以表格的形式进行详细对比:

如何选择适合自己的晶体
(一)追求经典稳妥
对于那些追求经典稳妥的患者来说,ICLV4C晶体无疑是最佳选择。它经过了时间的考验,临床应用多年,技术成熟可靠,就像一位久经沙场的老将,在近视矫正领域有着丰富的经验和卓越的表现。其广泛的适应人群范围,能满足大多数高度近视患者的需求,无论是角膜偏薄、度数较高还是追求稳定技术的患者,都能在ICL V4C晶体中找到合适的解决方案。而且,它的价格适中,在患者的经济承受范围内,为更多人提供了摘镜的可能。在济南普瑞眼科医院,许多患者在王晓雪主任的建议下选择了ICL V4C 晶体植入术,术后都获得了良好的视力恢复和稳定的视觉质量,重新拥抱了清晰的世界。
(二)夜间用眼多
如果您是一位夜间用眼频繁的患者,如夜驾通勤族、电竞爱好者、户外夜跑达人等,那么ICL V5晶体将是您的理想之选。它就像为您的眼睛配备了一盏明亮的夜灯,能有效减少夜间眩光、光晕等问题,为您提供更清晰、舒适的夜间视觉体验。其加大号的光学区直径,能充分覆盖夜间放大的瞳孔,让您在黑暗中也能看清周围的一切。与ICL V4C 相比,ICLV5 在夜间视力表现上更加出色,能满足您对夜间视觉的高要求。在济南普瑞眼科医院,王晓雪主任会根据患者的眼部条件和夜间用眼需求,为患者推荐ICL V5 晶体植入术,帮助他们解决夜间视力困扰,让他们在夜间活动时更加自信和安全。
(三)追求适配性
对于那些追求适配性的患者来说,龙晶晶体是不二之选。它就像一位贴心的私人定制师,能根据患者的眼部条件和需求,提供个性化的精准矫正方案。其10种型号和精细度数分阶,能更好地匹配不同患者的睫状沟形态和眼部生物参数,实现个性化的适配。对于角膜偏薄、度数偏高或有特殊眼部条件的患者,龙晶晶体能完美适应他们的眼部结构,为他们提供稳定、清晰的视觉体验。在济南普瑞眼科医院,龙晶晶体也帮助了许多患者实现了摘镜梦想,其良好的视觉效果和稳定性得到了患者的一致好评。
济南普瑞眼科的专业建议
无论您选择哪种晶体,都需要在济南普瑞眼科医院专业医生的指导下进行详细的术前检查。这些检查就像一把把精准的尺子,能测量出您眼部的各项参数,包括视力、眼压、角膜厚度、前房深度等20余项指标。医生会根据这些检查结果,结合您的用眼需求、用眼环境、个人喜好、经济状况等因素进行综合判断,为您推荐最适合的晶体和手术方案。
王晓雪主任强调,每个人的眼睛都是独一无二的,只有通过全面的术前检查和专业的评估,才能确保手术的安全性和有效性,让患者获得最佳的手术效果。在选择晶体植入术时,患者一定要选择正规的医疗机构和专业的医生,不要盲目跟风或贪图便宜,以免给眼睛带来不必要的风险。
免责声明:市场有风险,选择需谨慎!此文仅供参考,不作买卖依据。