“ 25 x 25 ”可持续发展指标圆满达成 发布全新 2030 年指标
香港及上海,中国 -Media OutReach Newswire- 2026年1月12日 - 恒隆地产有限公司(香港联交所股份代号:00101)(「公司」或「恒隆」)今天发布 20 项全新的 2030 年可持续发展指标,标志着新阶段发展正式开展,并彰显公司超标实现“25 x 25”可持续发展指标的优异成绩。

“ 25 x 25”指标于 2021 年推出,为恒隆在应对气候变化、资源管理、福祉和可持续交易四大优先议题,制定了涵盖 2025 年底的行动议程。公司不仅已实现早前设定的愿景,更在减少温室气体排放、推动可再生能源及能源效率方面,超越了原定指标。这些具体而全面的成果,也推动公司建立了可持续发展创新及持续改进的基础。
基于这些优异成绩,恒隆凭借更丰富的数据、更成熟的组织架构以及更宏伟的愿景,通过升级的 2030 年指标,进一步巩固其于业界的可持续发展领导地位。
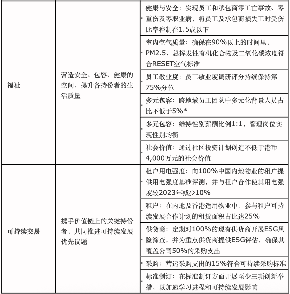
新的20项2030年指标延续恒隆的可持续发展四大优先议题,重点包括:
·应对气候变化:成为亚洲首批全面符合科学碳目标倡议(SBTi)的最新建筑行业科学碳目标设定标准(涵盖短期及长期减碳目标),并符合1.5°C减排路径的房地产企业。同时,恒隆亦是亚洲首家制定气候风险价值(Climate Value-at-Risk)目标的房地产企业。
· 资源管理:成为亚洲首家为所有新开发项目及大型翻新工程制定生物多样性净增益(10%)目标的房地产公司,以支持城市生态系统及优化绿化空间。
· 福祉:通过社区投资计划创造不低于港币4,000万元的社会价值。
· 可持续交易:与内地及香港合共占公司租赁楼面面积25%的租户,展开可持续发展合作。
恒隆的可持续发展方针继续以贯彻整个价值链的协作为核心,并突破传统目标框架。公司期望通过具体可量化的指标,与供应商及租户携手推动上下游的共同进步。此外,公司也积极支持标准制定的创新工作,促进跨行业及跨区域的有效举措。
恒隆地产董事长兼可持续发展督导委员会主席陈文博先生表示:“我们欣然开启可持续发展之旅的新篇章,这充分彰显恒隆在该领域的领先行动力,更在思想领导力方面扩大其影响力。通过与价值链各方伙伴紧密合作,我们有信心兑现这些承诺,并持续推动亚洲可持续发展的卓越实践。”
恒隆地产副董事—可持续发展 John Haffner 先生补充道:“过去几年,我们见证了远大目标如何凝聚团队的努力,并推动创新文化。基于过往的成就和宝贵经验,我们的2030年指标更加清晰和以数据为本,有助于恒隆在社会层面产生更深远的影响。”
有关“25 x 25”的总结及全新2030年指标的全部详情,将于3月发布的恒隆《2025年可持续发展报告》中全面披露。报告将进一步阐述公司的成就、经验,以及为支持更新的2030年指标而制定的新计划,并诚邀合作伙伴及公众携手合作,共创可持续的未来。
附录
2030年可持续发展目标及指标概览


*我们对多元化背景的定义包括伤健人士及少数族裔。
关于恒隆地产
恒隆地产有限公司(香港联交所股份代号:00101)致力缔造优享生活空间。总部设于香港及上海,公司管理的物业组合总面积超过350 万平方米,覆盖香港及内地,涵盖零售、办公、住宅及酒店物业。
公司在香港的多元化物业组合包括位于优越地点的办公楼及商场,以及坐落于尊贵地段的豪华住宅项目。在内地,公司以恒隆广场“66”品牌命名的综合商业及零售项目遍及各大城市,包括上海、沈阳、济南、无锡、天津、大连、昆明、武汉和杭州的核心区域,被视为优质商业地标。
公司在可持续发展方面引领房地产行业,获得 MSCI ESG “AA”评级,并入选 CDP 气候变化最高评分 A 级榜单。公司在内地的八成营运物业已采用可再生能源,并承诺于 2050 年前实现净零排放。
恒隆地产 —〝只选好的 只做对的〞。
免责声明:市场有风险,选择需谨慎!此文仅供参考,不作买卖依据。