2025年12月12日至14日,中国人工智能学会第十届全国青年人工智能创新创业大会(华南地区)于深圳市光明区光明科技金融大厦成功举行。大会由中国人工智能学会主办,中国人工智能学会青年工作委员会、哈尔滨工业大学(深圳)、广东省安全智能新技术重点实验室共同承办,哈尔滨工业大学(深圳)光明科技产业创新院、深圳市光明科学城产业发展集团有限公司、深圳哈深资产经营有限公司、广东省计算机学会、深圳市计算机学会协办。中国人工智能学会会士、常务理事、组织工委副主任、青工委名誉主任、哈尔滨工业大学(深圳)王轩教授,中国人工智能学会常务理事、青工委主任、国家级领军人才、内蒙古师范大学副校长公茂果教授,以及中国人工智能学会副秘书长、会员服务工委副主任、北京信息科技大学陈雯柏教授共同担任大会主席;中国人工智能学会青工委秘书长,西安电子科技大学协同智能系统教育部重点实验室副主任,西安电子科技大学武越教授和深圳移动互联网应用安全产业公共服务平台副主任、哈尔滨工业大学(深圳)吴宇琳副教授共同担任大会程序委员会主席。
大会现场
本届大会秉持“以赛促聚、以赛促创、以赛促转”的核心理念,深度聚焦“产学研用”一体化服务,全力构建高效协同、开放共赢的创新创业生态。2025年度赛事版图覆盖全国,此前已在西北地区(呼和浩特)、东北地区(哈尔滨)、华东地区(上海)设立分会场,累计吸引近100个优质项目踊跃角逐,600余名各界人士参会交流。华南地区(深圳)作为主会场,与其他各区域分会场同步推进、独立办会办赛,形成了全国范围内多域协同的办会格局。华南地区主会场汇聚60余个优质项目,吸引了来自清华、北大、中山大学、哈工大(深圳)等高校、人工智能相关企业及中学的近200人共赴这场AI创新创业盛宴。大会设置嘉宾致辞、特邀报告、第一届全国青年AI+产学研高端论坛(深圳)、路演活动、AI国际顶级会议论文宣讲、参赛团队项目答辩、“走进光明科学城”专题调研活动等环节。参与大会的嘉宾有:哈尔滨工业大学(深圳)副校长吕宏振,前深圳市副秘书长、哈尔滨工业大学(深圳)党委书记,现深圳市超高清视频显示产业创新链党委第一书记吴德林,中国人工智能学会中国第七、八届副理事长、第二届监事会监事、中国人工智能学会会士、北京大学教授、国家级领军人才、北京大学人工智能研究院-具身智能与机器人中心主任刘宏,平安集团首席科学家、IEEE Fellow、平安科技常务副总经理肖京,江苏省南通市如皋市委常委、组织部部长王卫华,哈尔滨工业大学(深圳)信息学部副主任王鸿鹏,国家高层次青年人才、哈尔滨工业大学(深圳)空天科技学院副院长、深圳哈深智新科技有限公司创始人陈波,中国人工智能学会理事、青工委副主任、哈尔滨工业大学(深圳)智能学部副主任徐睿峰,国家级高层次领军人才、哈尔滨工业大学(深圳)机器人与先进制造学院院长徐文福,工科智谷董事长穆乃旺等,共同为青年AI创新创业赋能。

与会嘉宾合影
在嘉宾致辞环节,深圳市光明区工业和信息化局相关负责人为大会致欢迎辞,向到场的校领导、专家学者、企业家及参赛选手表示热烈欢迎,并阐明大会对激发青年创新活力、推动人工智能技术与实体经济融合的重要意义。作为深圳最年轻行政区,光明区以建设世界一流科学城为目标,立足“3+3+1”现代产业体系,凭借其“超智协同”的算力基座、精准全链的产业政策、深度融合的“政产学研用”生态以及全域开放的应用场景,正快速崛起为人工智能创新与产业融合的高地,为青年人才和科创企业提供了实现梦想的广阔舞台,正全力打造人工智能先锋城区。
随后,哈尔滨工业大学(深圳)副校长吕宏振代表承办单位致辞,向中国人工智能学会与深圳市光明区政府致以诚挚谢意,感谢双方给予学校的信任与支持。他指出,本次大会的承办,既是对学校在人工智能及相关交叉学科领域人才培养、科学研究与社会服务综合实力的高度认可,也为学校搭建起与全国同行互学互鉴、深化交流合作的宝贵桥梁。立足粤港澳大湾区的区位优势与创新沃土,哈工大(深圳)始终将人工智能列为计算机学科重点发展方向,持续推动科研成果转化与产业化落地。吕宏振副校长表示,期待以大会为契机,携手各方共同构建开放协同、互利共赢的产业生态,为人工智能技术迭代升级与产业高质量发展注入源源不断的青春动能。
哈尔滨工业大学(深圳)副校长吕宏振致辞
大会主席王轩教授在致辞中介绍了中国人工智能学会的发展历程,全面回顾了往届大会的办会情况,并详细阐述了本届大会从筹备到举办的全过程。他向全体参会人员与参赛团队寄予殷切期许,希望大家以此次大会为契机,深化交流互动,广结行业同道,在新一轮人工智能创新创业的浪潮中,尽情施展才华、绽放光彩。
大会主席王轩教授致辞
在大会特邀报告环节,北京大学刘宏教授作了题为《对具身智能创新创业的几点思考》的特邀报告。他指出具身智能并非简单的“机器视觉+机器人学”,其本质在于实现“从感知到劳动的智能映射”。针对视觉语义鸿沟这一技术难点,他表示多元特征交互学习是关键路径,通过结合先验知识驱动与深度学习,可显著提升系统的学习效率。此外,他还指出“具身创业相较于传统互联网创业更困难”,并倡导积极迎接人类与机器人共融的未来社会形态。

刘宏教授作特邀报告
哈尔滨工业大学(深圳)陈波教授作了题为《创新数字飞行规则,赋能安全智能飞行,助力低空数字经济新范式》的特邀报告。他将低空经济定义为重构人类生活方式的“第四次交通革命”的主战场,分析了深圳低空商业飞行的快速增长态势,认为该领域正从实验阶段迈向规模化应用,城市空中交通、无人机物流及智慧巡检等场景将迎来爆发。同时,他也客观指出了当前空域管理、飞行器智能化及法规体系建设等关键瓶颈,亟待取得新突破。
陈波教授作特邀报告
哈尔滨工业大学(深圳)徐文福教授作了题为《智能仿生扑翼飞行机器人关键技术及其应用》的特邀报告。他展示了融合空气动力学、仿生学及控制理论等多学科的创新成果,介绍了扑翼机器人模仿鸟类飞行的高效机制。目前,该技术已呈现出从大型、微小型向“子母扑翼”及“鸟机混合编队”的发展趋势,并在特种任务、机场驱鸟及央视春晚、科晚演出等场景中得到了成功应用。

徐文福教授作特邀报告
工科智谷董事长穆乃旺作了题为《科技成果转化赋能产业创新的模式与经验分享》的特邀报告。他紧扣国家“十五五”规划及发展新质生产力的战略要求,强调科技与产业融合的关键在于强化企业的主体地位。他详细介绍了工科智谷构建的“三中心+一平台”运营体系,通过联合实验室建设、人才引进及专利合作等深度服务,有效打通科研成果转化的“最后一公里”,切实助力产业转型升级。

工科智谷董事长穆乃旺作特邀报告
在往届创新创业分享环节,工业和信息化部电子第五研究所杨根健先生作了题为《农业智能知识服务》的报告分享。他介绍了农业智能服务平台项目,该项目创新性地采用负压吸入式末端执行器,有效解决了传统农业中采摘效率低、成熟度界定难及决策缺乏专业性等痛点。该项目不仅斩获多项国家发明专利与学术奖项,也为农业智能服务平台的建设提供了可借鉴的范本。

工业和信息化部电子第五研究所杨根健作往届分享
在第一届全国青年AI+产学研高端论坛(深圳)上,邀请到四位人工智能领域优秀青年专家,围绕人工智能前沿技术及产学研融合,带来了极具价值和深度的报告分享。
国家级青年人才、深圳北理莫斯科大学樊小毅教授作了题为《边缘智能体系研究及产业应用》的报告分享。他阐述了未来智能边缘计算的研究背景和研究框架,指出了未来智能边缘计算的体系结构,包括多智能体协作,边云协同的AI框架,边缘多模态数据的处理和多媒体传输优化,并将成果应用到了业内唯一的边云训练平台。此外,他还讨论了边缘智能在电力场景、普适计算和卫星空间计算中的关键技术研发和产业化应用。

深圳北理莫斯科大学樊小毅教授作报告分享
香港大学韩锴助理教授作了题为《Taming Foundation Models for Spatial Intelligence》的报告分享。他介绍了视觉语言模型和多模态大模型的基本概念,提出了通过最小文本等价描述解决视觉文本对齐问题。他指出多模态大模型缺乏3D感知能力,并提出了通过引入预训练的3D基础模型作为监督信号,显著提高了模型在3D场景理解任务上的性能。此外,他还讨论了前馈3D重建模型技术和高保真3D变形技术的关键因素,以及改进这些技术的有效方案。

香港大学韩锴助理教授作报告分享
国家级青年人才、中山大学网络空间安全学院院长助理薛磊副教授作了题为《智能系统安全威胁》的报告分享。他介绍了实时操作系统的基本概念、在智能系统中的应用,以及存在的安全问题,指出了当前主要的漏洞挖掘方式,阐述了现有工作在分析商用现成实时操作系统漏洞时的局限性。他提出通过重新启用内核隔离来监测双重读取漏洞,其误报率远低于现有的监测工具。

中山大学网络空间安全学院院长助理薛磊副教授作报告分享
国家级青年人才、哈尔滨工业大学(深圳)施少怀教授作了题为《大模型基础设施系统优化研究》的报告分享。他介绍了深度学习模型的基础架构,着重谈到了大模型训练与推理的应用背景及研究进展,分享了分布式训练的混合并行策略,并提出通过调度优化提升大模型数据并行和专家并行的训练效率。此外,他还讨论了大模型微调中内存高效的矩阵冻结技术,以及中低端图形处理器上混合专家模型推理的软硬件协同方案,最后还介绍了自研HAIOS算力管理系统的架构设计与应用成效。

哈尔滨工业大学(深圳)施少怀教授作报告分享
在路演活动环节,汇聚了来自华东、西北、东北、华南四大地区的11个优秀创新创业项目,集中展示了人工智能技术在不同领域的深度融合与应用前景。路演项目涵盖广泛,包括AI+微晶光场3D沉浸式系统、金刚钻智能投资助手、地宝防滑防护纳米涂层、智新复材商业航天智能结构、情感电子皮肤、中科卫讯自主可控卫星通信系统、工大宏图圆截面钢丝圈技术、柔性传感技术人工智能应用、基于LLM+MBSE的智能嵌入式软件EDA工具、海空一体化船载动态补偿无人机系统,以及实景+跨学科驱动项目设计与商业机遇等,呈现出人工智能赋能产业创新的多元路径。

路演活动现场
路演活动亦受到相关政府部门与投资机构的重点关注。光明区工信局、南山区科创局、科发集团、北大科创元、琨山资本等机构代表出席路演,并与项目团队进行深入交流,共同探讨技术落地与商业化发展的可能性。
在AI国际顶级会议论文分享环节,邀请了来自多所院校的5位讲者进行了顶会论文分享汇报,现场讨论氛围热烈:清华大学深圳国际研究生院余泓垚分享CCF A类会议ACM MM 2025论文《ICAS: Detecting Training Data from Autoregressive Image Generative Models》,香港浸会大学杨星星分享CCF A类会议NeurIPS2025论文《Exploring Metameric Dilemma for Hyperspectral Image Reconstruction》,哈尔滨工业大学(深圳)王思杰分享CCF A类会议AAAI 2026论文《PipeDiT: Accelerating Diffusion Transformers in Video Generation with Task Pipelining and Model Decoupling》,香港中文大学李树青分享CCF A类会议ICSE 2026论文《3D Software Synthesis Driven by Constraint-Expressive Intermediate Representation》,哈尔滨工业大学(深圳)陈雨佳分享CCF A类会议 FSE 2025论文《Smaller but Better: Self-Paced Knowledge Distillation for Lightweight yet Effective LCMs》。

清华大学深圳国际研究生院余泓垚、哈尔滨工业大学(深圳)陈雨佳作论文分享

香港浸会大学杨星星作论文分享

哈尔滨工业大学(深圳)王思杰、香港中文大学李树青作论文分享
在华南地区创新、创业、中学组比赛环节,大会汇聚了近40支优秀团队参赛。评审委员会由高校科研院所、知名企业、高级中学、投资机构等单位的13位专家组成。经过项目汇报、专家问答和打分,最终评选出7个一等项目和7个二等项目,名单如下:


华南地区创新组答辩会场

华南地区创业组答辩现场

华南地区中学组答辩现场
在华南地区揭榜挂帅专项比赛环节,设置了“基于大模型技术的金融科技领域应用”(平安集团)和“基于多智能体博弈的无人集群协同系统应用”(中船集团)两个赛道,共吸引19支优秀团队报名参赛。经初评遴选,最终8支团队脱颖而出,成功晋级决赛。经过现场终审与激烈角逐,最终获奖名单如下:


揭榜挂帅专项答辩现场(中船集团)

揭榜挂帅专项答辩现场(平安集团)

揭榜挂帅专项(平安集团)答辩合影
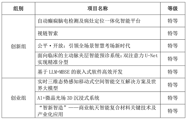
在全国创新、创业、中学特等项目评审环节,来自西北地区、东北地区、华东地区、华南地区的25个一等项目参与评审,经过项目汇报、专家问答和打分,最终评选出5个创新特等项目和3个创业特等项目,名单如下:

大会特别设置“走进光明科学城”专题调研活动,该活动围绕光明科学城的“科技+生态+文化”三位一体发展模式,深入探讨了人工智能在智能制造、创意设计、智慧文旅等领域的创新应用。调研团首站抵达光明文化艺术中心,从兼具科技感与人文气息的建筑设计,到聚焦科技创新主题的展览陈列,调研团成员切实感受到光明科学城在文化配套建设中对创新氛围的培育与赋能。
随后,调研团一行前往华强创意工业园,听取了园区在人工智能企业培育、产学研合作、技术成果落地等方面的介绍,实地走访了入驻的人工智能创新企业,近距离观摩了人工智能前沿产品与技术应用。调研第三站则来到虹桥公园,成员们沿着绿道感受“生态优先、绿色发展”的建设理念,直观了解AI技术在园区管理与民生服务中的创新应用。本次调研活动不仅让参会者沉浸式体验到光明科学城的创新生态优势,更有效推动各类创新要素精准对接,为青年AI人才成长与产业高质量发展注入强劲动力。

“走进光明科学城”专题调研活动
至此,第十届全国青年人工智能创新创业大会(华南地区)圆满落幕。在2025年度大会布局中,大会实现了全国范围的覆盖:以华南地区(深圳)为主会场,同步在西北地区(呼和浩特)、东北地区(哈尔滨)、华东地区(上海)设立分会场,各区域秉持同步推进、独立办会办赛的原则,构筑起“全域联动、多点开花”的全国性办会格局。自2015年创办以来,“全国青年人工智能创新创业大会”在中国人工智能学会的指导下,历经十年砥砺前行,已从最初的区域性交流活动,成长为辐射全国、声誉卓著的高水平青年AI创新创业平台!期待未来能见证更多逐梦青年在此挥洒才智、激荡思想、链接资源、突破自我,让一颗颗创新的种子茁壮成长,让一个个创业的梦想照进现实!

大会合影
本文关键字:青年人工智能创新创业大会
免责声明:市场有风险,选择需谨慎!此文仅供参考,不作买卖依据。