项目简介
为深入贯彻落实党的二十大和二十届二中、三中、四中全会精神,完善促进创业带动就业的保障制度,着力构建“创业培训、创业服务、创业孵化、创业活动”四创联动支持体系,落实“创业伴飞”计划,进一步做好粤港澳大湾区创业大赛“后半篇文章”,广东省人力资源和社会保障厅将在全省范围内资助有发展潜力的初创企业经营者,参加高层次进修学习。
由华南师范大学承办的2025年度初创企业经营者能力提升品牌塑造与营销专题面向全省诚邀120名优秀创业者!符合条件者可获得广东省人力资源和社会保障厅的学费资助(一经录取,直接全额减免学费),现开启正式报名通道,欢迎优秀创业者申报!
课程体系
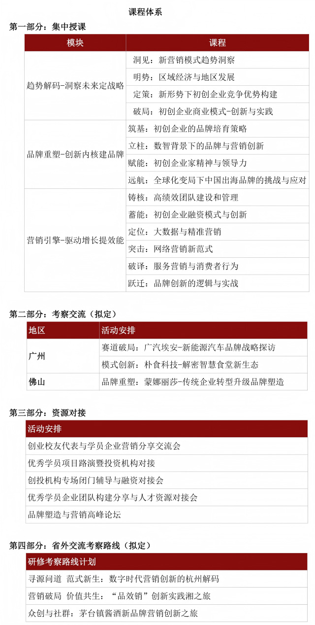
华南师范大学品牌塑造与营销专题班将设置“集中授课+考察交流+资源对接+省外交流考察”等四个模块,采取名师教学、现场学习、企业家访、投融资对接等整合性学习措施,提供“问道华师、筑梦品牌、汇智湾区、共创未来”的项目价值。课程体系详情查阅下图。


报名指南
1. 报名时间:2025年10月27日(星期一)09:00至11月15日(星期六)18:00。
2. 报名方式
每家初创企业限1名人员,自主选择1个专题培训班。请选择品牌塑造与营销专题培训班,统一通过网络方式(报名网址:https://ggfw.hrss.gd.gov.cn/employment/internet/portal/)报名,进入右上角“初创企业培训”栏目进行报名。
3. 培训安排
(1)计划2025年12月开班,学制3-4个月,原则上安排在周末上课,集中面授的课程共计7天,参观考察交流活动不少于3场次,资源对接活动不少于3场次。
(2)省外交流考察活动自愿参加,食宿交通费用自理。以实际安排为准。
4. 报名条件、课程设置等内容请咨询:王老师 020-85212265 炊老师 13544575313

免责声明:市场有风险,选择需谨慎!此文仅供参考,不作买卖依据。