
被遗忘的“废土”,风险却从未消失
2016 年,常州外国语学校的“毒地事件”震惊全国——由于校址旁化工遗留地块土壤和地下水中的苯、四氯化碳严重超标,周边学生陆续出现流鼻血、皮炎等中毒症状,对周边群众的生命健康带来严重威胁。污染土地与公共安全的隐患,成为摆在人们面前的沉重现实。
在安徽马鞍山和县乌江镇,也有这样一块工业遗留地——华星化工老厂区,近三十年的杀虫剂、除草剂等化工产品的生产,在28.39万平方米土地上积聚了重金属和有机污染物的风险。2013年随着企业转型与产业迁移,该厂区逐渐荒废但由于离居民区很近,它如同潜伏着的定时炸弹,威胁着周边公众的身体健康。在2013年至2025年的12年间,华星老厂区在地方政府、环保组织和企业等多方介入与共同努力下,一场关于“如何修复被遗忘之地”的治理行动拉开帷幕,正在实现从污染场地到生态绿地的蝶变。
多方协作:破局监管空白的共治实践
追溯历史,华星化工老厂区始建于1984年,曾长期生产杀虫单、氟虫腈等杀虫剂及草甘膦除草剂,占地面积达425.85亩(约28.39万平方米)。2012年12月,原药生产设备拆除;至2013年9月,企业全面停产关闭。但厂区停摆后,设备与废料并未全部拆除和清理,污染风险潜伏其中。
与此同时,厂区周边居民的生活从未暂停。厂区一街之隔便是游客络绎不绝的“霸王祠”景区,乌江也在厂区围墙外奔流不息,生活与污染风险共处一地。2013年至2020年间,厂区内仍存有大量的废渣和废水,仅靠一间亮着微弱灯光的保安室看守这片被遗弃的土地。
由于管控的疏忽,老厂区内的空地逐渐成为了周边居民的“新乐园”:厂区东北侧的围墙被破开,居民们在此开垦耕地;夏季的厂区空地成为了居民晒粮的绝佳地点,对沉积的污染物几乎毫无警觉。

2016年,芜湖生态协会工作人员在马鞍山市调研时发现这一问题,随即将华星化工老厂区列为重点关注对象,开启信息搜集与实地调研的长期追踪。这期间,协会多次和县生态环境分局、和县精细化工管委会及华星化工企业,围绕厂区问题展开对话与沟通。企业虽陆续对“跑冒滴漏”的废渣废水进行了清运整改,但缝缝补补终归治标不治本,老厂区的污染像埋在乌江畔的一颗定时炸弹,时刻威胁着周边的环境安全。
2020年,《长江保护法》的出台,“长江大保护”上升为国家战略。芜湖生态协会向和县人民政府递交了修复建议函,建议由政府牵头,彻底解决华星化工老厂区的污染遗留问题。同年,生态环境部南京环境科学研究所受安徽华星化工有限公司(大生集团)委托,启动该地块的调查与评估工作。调查结果令人担忧:西片区土壤中5种挥发性有机物(1,2-二氯乙烷、氯乙烯等)超过一类用地筛选值,甲醛浓度突破风险控制值;东片区土壤检测出9种有机污染物超二类用地标准,5种已达管制级别,地下水中更有13种毒理性指标超标。

2021年11月,《原安徽华星化工股份有限公司老厂区东片区地块土壤污染风险评估报告》通过省级评审。报告明确指出:该地块土壤污染风险超过人体健康可接受水平,必须开展风险管控与修复;即便按照第二类用地——生态绿地或停车场用途规划,地下水中污染物所带来的人体健康风险仍不可忽视。
2021年12月,老厂区被正式列入《安徽省污染地块名录》,管控与修复工作提上日程。2023年,治理方案完成前期调研与投资测算,确定采用水泥窑协同处置等综合技术,总投资约3.4亿元,资金由中央专项修复资金、地方财政与企业共同筹措,工期预估365天,最终由航天凯天环保科技股份有限公司中标实施。

在修复工程启动后,和县生态环境分局全程督导,要求施工方规范操作,并定期提交效果评估方案。芜湖生态协会也多次对该场地开展实地调研,及时反馈修复过程的环境风险。华星化工老厂区的修复过程历时4年,从2020年启动磋商、评估与筹资,到2024年进入实施与监督,历经多轮博弈与协调。政府推动、企业落实、社会组织介入、公众关注,多方共同参与,构建起污染地块协同治理的创新路径。这一过程不仅推动了一块高风险土地的生态修复,更成为探索“多元共治”环境治理路径的生动样本。

华星化工老厂区的修复方式
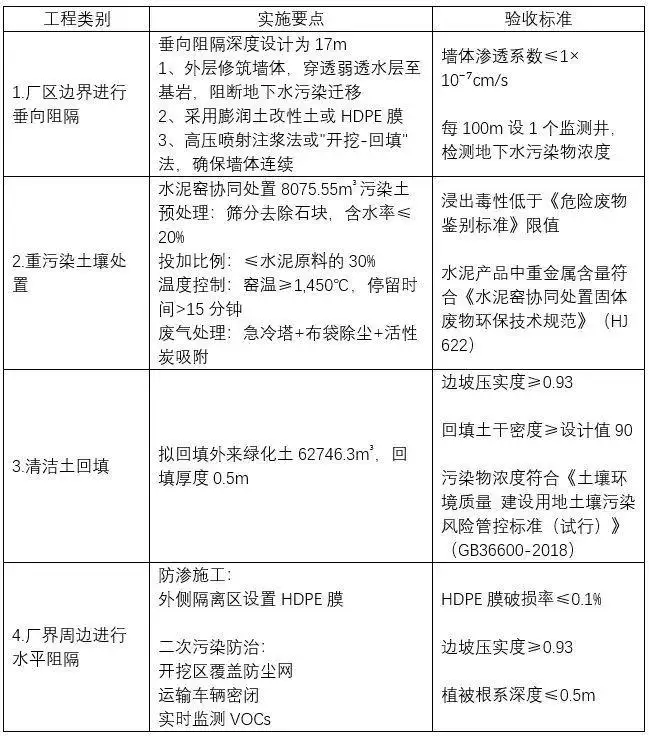
根据生态环境部南京环境科学研究所在官网公示的老厂区土壤污染状况调查和风险评估结果,华星化工老厂区被划分为东西两个片区,分别开展修复工作。
西片区:以土壤污染治理为主
西厂区主要受到甲醛等有机污染物影响。根据污染程度不同,采取差异化技术手段:
常温解吸:对甲醛超标浓度低(小于等于2倍)的区域,采用常温解吸技术进行处理处置,预计处理土方量约为51381.55m3。
水泥窑协同处置:对甲醛超标浓度较高(大于2倍)的土壤,采用水泥窑高温系统处置(1400-1600℃高温及碱性环境,彻底分解有机物为CO₂和H₂O,并将重金属固化在熟料晶格中,实现无害化与资源化),预计处理的土方量44824.26m3。
热脱附技术:针对其他污染类型的土壤,尤其是含氯代烃类高浓度有机污染区域,采取热脱附方式进行修复(通过加热土壤,将有机污染物蒸发并收集处理后进行回填)。

东片区:重点控制地下水污染扩散
相比于西片区,东片区的污染更加复杂,还需要开展地下水治理。因此,修复重点转向“阻隔+治理”结合,防止污染转移。
优先建设垂直防渗墙:在东片区与西片区的交界处率先施工垂直防渗墙,阻止东片区的地下水污染向西侧扩散。
东片区具体修复工作如下表所示:

破局启示
信息公示是多方参与的基础
在华星化工老厂区被正式纳入《安徽省污染地块名录》之前,整整8年时间里,相关信息鲜有公示与公开,污染隐患悄悄扩散,但各方对于该场地缺少相应的关注。
随着该场地被纳入《污染地块名录》,污染问题逐渐暴露在公众和监管者的视野下,政府、企业、公众等的重视随之提升, 厂区监管得以提升,周边居民也不再“无意中”亲近这片危险的土地。
根据《土壤污染防治法》、《污染地块土壤环境管理办法(试行)》等法律法规,属地生态环境部门应当公开《污染地块名录》,土地使用方和调研评估单位需要在公众易获取的平台上,公示风险评估、修复方案及效果评估等相关信息。
只有做到信息公开透明,才能为多方协作与监督奠定基础。
构建制度化协作网络是保障
华星化工老厂区场地修复的实践证明,只有政府监管的权威性、企业技术的专业性、社会组织的灵活性与公众参与的广泛性协同发力,才能构建完善的监管体系,推动污染隐患得到及时解决。从“单一治理”走向“多元共治”,这不仅是一次技术修复,更是一次制度革新。
展望
这场历时近十年的土地修复行动,是生态环境治理体系和治理能力现代化的最好体现,也是我们对未来最好的托付。社会组织的长期坚持关注印证了公众参与在填补监管空白中的关键价值,政府和企业的开放心态和积极行动是良好结果的保障。
每一块被修复的土地,都是城市向透明化、可持续发展迈进的里程碑。
每一个关注环境的个体,都能成为推动改变的力量。
本项目由长江流域生态保护慈善信托提供资助,由合一绿色公益基金会·成蹊计划进行支持。成蹊计划从2015年以来持续培育支持民间环境保护力量,本次成蹊计划围绕信托目的“长江流域中下游生态环境的治理和恢复”,识别生态环境保护的环保先锋组织,资助支持其围绕具体细分议题开展保护行动。

感谢北京市企业家环保基金会、太平洋环境组织、北京自然之友公益基金会、中华环境保护基金会 、阿拉善SEE江淮项目中心、阿拉善SEE江南项目中心、湖北省长江生态保护基金会、长安慈·长江流域生态保护慈善信托、合一绿色公益基金会等对我们的大力支持!
