8月4日,湖南工商大学数智人居志愿服务队深入湘西州古丈县曹家村,用专业赋能乡村治理。团队成员通过走访调研精准捕捉实际问题,以法学与环境治理专业知识为依托,有针对性地革新当地软法,为建设宜居宜业和美乡村注入青春力量。
走访调研:精准锁定乡村治理痛点
团队成员首先聚焦于实地调研,深入曹家村的田间地头与农户家中,通过与村民面对面交流、走访村舍院落的方式,全面了解乡村治理现状。调研过程中,团队成员发现当地在治理中存在几个显著的短板:卫生环境管理缺乏明确规范,部分区域垃圾乱堆现象影响村容村貌;消防安全领域,山火防控存在制度空白,村民防火意识薄弱、应急措施不足,潜藏较大的安全隐患。这些问题让团队成员深刻认识到推动村落软法更新完善的重要性,也为后续更新软法找准了方向。

(团队成员入户走访调查。付昱钦摄)
专业赋能:软法更新筑牢治理根基
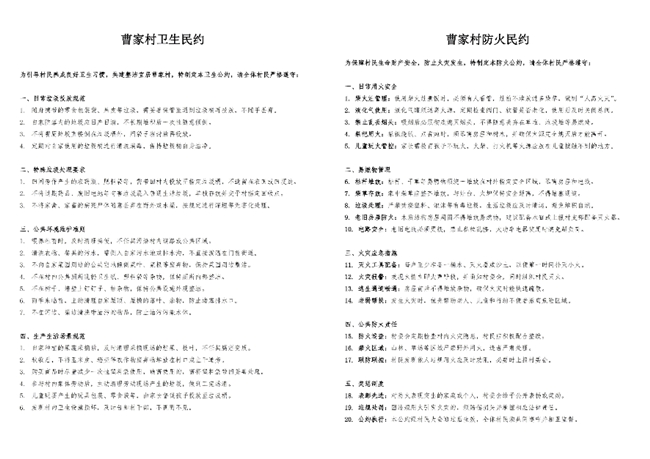
针对调研发现的问题,团队成员以“务实管用、群众认可”为原则,推进曹家村软法更新工作。团队成员围绕卫生治理,制定《曹家村卫生民约》,将环境治理细化为投放、处理、维护三个环节,明确村民在庭院清扫、公共区域维护、垃圾分类等方面的责任与义务。
聚焦消防安全,制定《曹家村防火民约》,从源头管控、日常防范、应急处置三个维度构建防护体系。对柴火灶使用、秸秆堆放、电线维护等作出具体规定,明确“人离火灭”“秸秆堆村外”等要求,为防范山火等灾害筑牢制度防线。

(软法更新成果展示图)
成果汇报:凝聚共识推动落地实施
此后,团队成员就修订完善的软法更新成果,向曹家村村支部书记及村“两委”作专题汇报。汇报中,团队成员详细阐释了公约制定的依据、亮点及实施路径,其专业性与针对性得到当地干部群众的一致认可。村支部书记表示,新规贴合曹家村实际需求,为乡村治理提供了制度支撑,将组织村民学习并推动落地执行。

(团队成员就软法更新成果作专题汇报。付昱钦摄)
此次活动通过“调研—赋能—落地”的实践闭环,不仅以专业力量破解了乡村治理的现实难题,更探索出青春力量与乡村振兴深度融合的新路径。后续,团队将对村民进行软法入户宣传,推动“软法”制度转化为村民的自觉行动,让专业智慧扎根乡土、惠及民生,为新时代乡村振兴注入了鲜活的青年动能。(作者:刘丹琴 段柯妤 伍崇文)