上海,中国 -Media OutReach Newswire- 2025年7月23日 - 由亚洲企业商会主办的2025亚洲企业社会责任奖(Asia Responsible Enterprise Awards, AREA)与亚太杰出企业奖(Asia Pacific Enterprise Awards, APEA)中国站颁奖典礼,于2025年7月11日在上海君悦大酒店圆满举行。
本次盛典隆重表彰在中国经济持续转型与挑战中,展现出卓越领导力、创新精神与可持续发展愿景的杰出企业。作为亚太区最具影响力的企业奖项之一,APEA与AREA旨在表扬那些不仅在商业上取得优异成绩,更积极履行社会责任、引领企业可持续发展的榜样。
典礼现场云集来自不同行业的企业领袖、可持续发展倡导者及嘉宾,共同见证这一荣耀时刻。评审过程历时数月,由来自业界与学界的资深评审团组成,针对超过150家提名企业进行全面评估。AREA共设八大类奖项,表彰在环境、社会责任、公司治理等方面表现突出的企业与项目;APEA则涵盖四大类奖项,致力于表扬在商业表现、战略眼光与领导力方面表现卓越的组织与企业家。
在致辞中,亚洲企业商会副主席及马来西亚中小企业商会全国总会长拿督吴恩明表示:"在一个不断变化与颠覆的时代,唯有那些坚持责任、勇于创新并致力于可持续发展的企业与领袖,才能在未来占据一席之地。今晚,我们不仅表彰他们的商业成功,更向他们在推动社会与环境正向变革中展现的韧性与远见致敬"。
此次联合颁奖典礼的成功举办,不仅展示了中国企业在推动商业卓越与责任治理方面的强劲动力,也为整个亚太区的企业提供了可借鉴的成功典范。
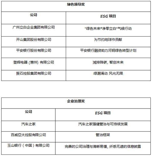
在所有杰出的亚洲企业社会责任奖获奖者中,登辉电器(惠州)有限公司因其堪称典范的环境管理荣获 "绿色领导奖" 殊荣。该公司通过升级废气处理系统、推广低挥发性有机物(VOCs)材料使用、采用节能设备及安装分布式光伏系统,每年减少3.699吨VOC排放,节能480吨标准煤,减碳2,792吨;并实现危险废弃物源头减量15%,包装材料回收率更是达到100%。上述成果也使其公司在可持续发展领域为社会做出的贡献。
作为连续两年荣获"企业治理奖"殊荣的企业,玉山银行(中国)有限公司展现出对透明度和问责机制的高度重视。银行在公司治理方面超越监管要求,例如董事会会议全程录音记录、独立董事绩效评估机制,以及在年度报告中设置便于利益相关者查阅的阅读索引。玉山银行(中国)三度在所有银行及保险公司的公司治理监管评估中均获良好评价,客户满意度连续三年超过98%。
作为"社会公益发展奖"与"企业永续报告奖"双料奖项得主,中国银行(香港)有限公司(中银香港)全面展现其负责任银行的担当。自2016年起,"中银香港 x 惜食堂"计划已惠及超过210,000人,回收超过8,800吨可食用剩食,生产超过210万个热餐和食品包,并通过「自助乐」等创新模式提升受助者的尊严与自主性。与此同时,中银香港建立了完善的可持续治理架构,在可持续发展报告方面还严格依据GRI准则、港交所《ESG指引》汇报原则及参考TCFD、SASB和SDGs披露建议,更获独立第三方验证并取得合理保证。
另一位"企业永续报告奖"得主——中国宏桥集团有限公司,也在其ESG发展之路上迈出重要一步。作为全球领先的铝业制造商之一,宏桥通过稳健的ESG管治架构,将可持续理念全面融入企业运营。其详尽的永续报告明确提出"2555双碳"目标——力争于2025年实现碳达峰、2055年实现运营碳中和,并设定关键里程碑,包括2030年前将绿电使用比例提升至70%、初级铝碳排放强度降低40%。报告亦体现出广泛的利益相关方参与,彰显集团对透明、问责及长期价值创造的坚定承诺。
创科实业有限公司凭借"建立韧性,赋能社区"项目,荣获社会公益发展奖类别奖项。与仁人家园合作项目皆在应对环境恶化、贫困与基础设施不足等挑战。创科实业已于鹅贡市与太原市建成8所新屋并翻修20所,同时改善WASH基础设施,惠及逾1,800人。项目也采用社区主导的PASSA方法,并结合员工志愿参与,赋能在地社区,将可持续发展融入核心战略,推动可持续且深远的社会影响。
与此同时,AREA 2025 的其他获奖者亦不乏业界翘楚,涵盖多个重要行业,包括阿里巴巴淘天集团: 闲鱼平台、中国建设银行股份有限公司、京东集团、平安银行股份有限公司、佳世达科技等杰出企业。在 APEA 2025 部分,开山集团股份有限公司与周大福创建有限公司因其在企业卓越方面的非凡成就而荣获殊荣。
本届APEA与AREA 2025中国站获得多方机构的大力支持,包括香港青年工业家协会、国际商会香港、中国马来西亚商会上海办事处、广州市上海商会、中国新加坡商会-上海,以及纵横公共关系集团。
2025亚洲企业社会责任奖-中国站获奖名单



2025亚太杰出企业奖-中国站获奖名单

关于亚洲企业商会
亚洲企业商会是一个在致力于创建企业家精神的非政府组织,并使企业家精神成为经济蓬勃发展和社会持续前进的原动力。商会的两个主轴是人才的栽培和企业责任。亚洲企业商会与各国政府、非政府组织以及其他组织合作,促进企业竞争力和发展,提高亚洲地区的经济能力,并带给新生一代希望、创新和勇气。
关于亚洲企业社会责任奖
亚洲企业社会责任奖是一个区域性认可项目,目的皆在表彰推广可持续发展和负责任发展的企业。该项目同时充当一个平台,供企业分享、教育,并进一步鼓励他人积极参与实施环境、社会和公司治理(ESG)以及企业社会责任(CSR)倡议,以实现永续发展的目标,并为国家与人民提供更好的生活和未来。
关于亚太杰出企业奖
在商业领域享有盛誉的亚太杰出企业奖(APEA)是对亚太区域内的成功企业及领袖在发展业务中所展现的卓越成就、坚韧不拔与注重企业社会责任授予荣誉及认可。亚太杰出企业奖旨在将区域内各行各业的商界领袖和企业组织汇聚一堂,共同探讨商机及挑战,借此促进亚洲经济的可持续发展。
免责声明:市场有风险,选择需谨慎!此文仅供参考,不作买卖依据。