- 资讯 网保靖县供电公司:青春接力学雷锋 联学交流促成长
- 资讯 梨花为幕 篮球为媒 丹巴县第三届“美人谷杯”篮球联赛开赛
- 资讯 百荣中国行蓉城绽放,党建引领商贸流通新跨越
- 资讯 中交三航局二公司60米滚筒铺排船开工建造
- 资讯 福瑞达生物股份入选2025国家绿色工厂 树立美妆绿色智造新样本
- 资讯 双镕清:纳斯达克成为中小企业“黄金跳板”,中企出海迎来新范式
长三角制造业研发集聚区闵行首批载体虹桥绿谷产业联盟正式成立!
2026-03-23 10:01:09
资讯
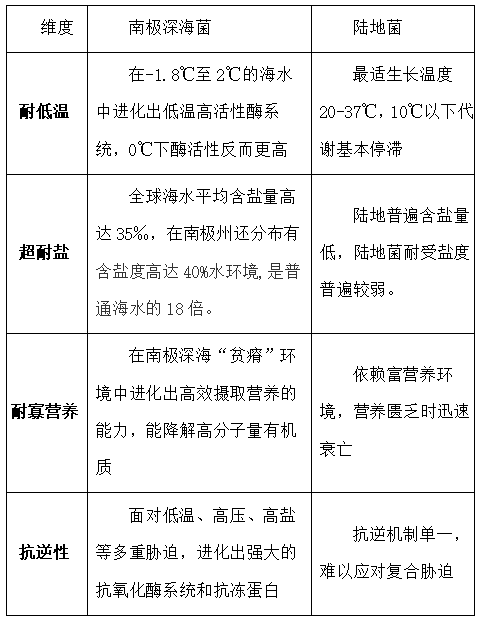
南极深海菌,陆地菌的祖宗 土大厨双剪抗盐生根菌重塑土壤新生!
2026-03-23 10:00:54
资讯
论红色文化与“五史五魂”红教文化的区别及意义
2026-03-23 10:00:41
资讯
两大全国表彰大会启幕 面向全国遴选参会代表 军地协同发展 共筑国防与应急事业新征程
2026-03-23 10:00:16
资讯
金融知识送到“家门口”,富德生命人寿常德中支3·15宣传进社区
2026-03-23 09:57:25
资讯
西安美莱美学分享会|廖文君—— 以专业实力解读美学新风向
2026-03-23 09:57:12
资讯
龙抬头赓续华夏文脉 首届北京国玉节圆满举办
2026-03-23 09:56:58
资讯
春中雨 以品质助推特色产业发展
2026-03-23 09:56:06
资讯
这,就是中医视角下,不一样的茶!
2026-03-23 09:55:45
资讯
天融信与和隆优化达成战略合作,共筑工业互联网安全新底座
2026-03-23 09:54:25
资讯
春风十里出游季,消防安全别忘记
2026-03-23 09:54:10
资讯
口碑印证实力 卡唯朵以初心守传承、以品质赢信赖
2026-03-23 09:53:57
资讯
科学爱耳护听力 健康护航助成长—大成桥镇卫生院开展全国爱耳日健康主题宣传活动
2026-03-23 09:53:42
资讯
党建引领、服务先行,百荣借助糖酒会打造“原创品牌孵化基地”
2026-03-23 09:53:27
资讯



















